HOME   LIST
‹–   –›

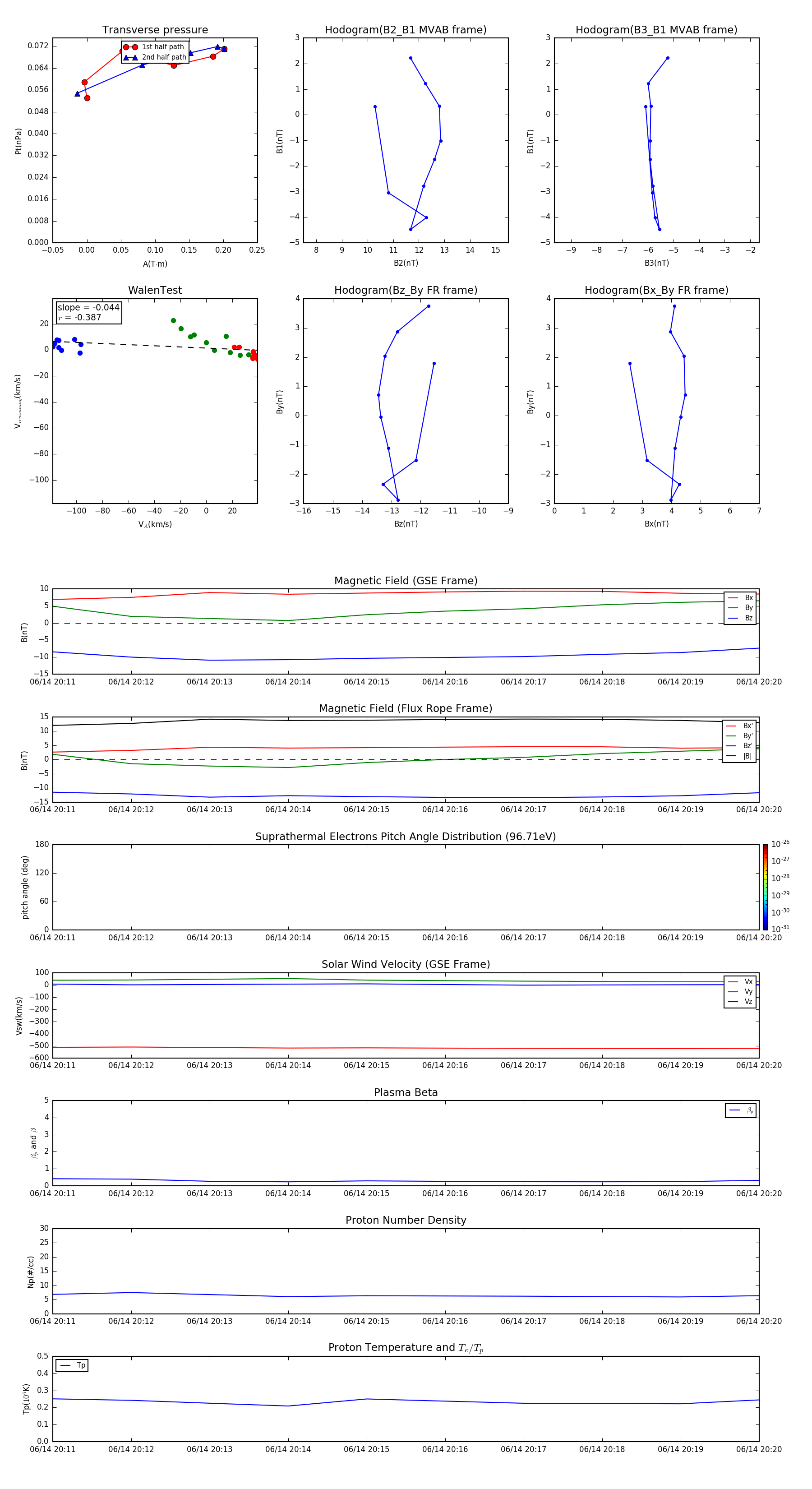
Flux Rope in 2016

Flux Rope Event 2016-06-14 20:11 ~ 2016-06-14 20:20 (10 minutes)


plot