HOME   LIST
‹–   –›

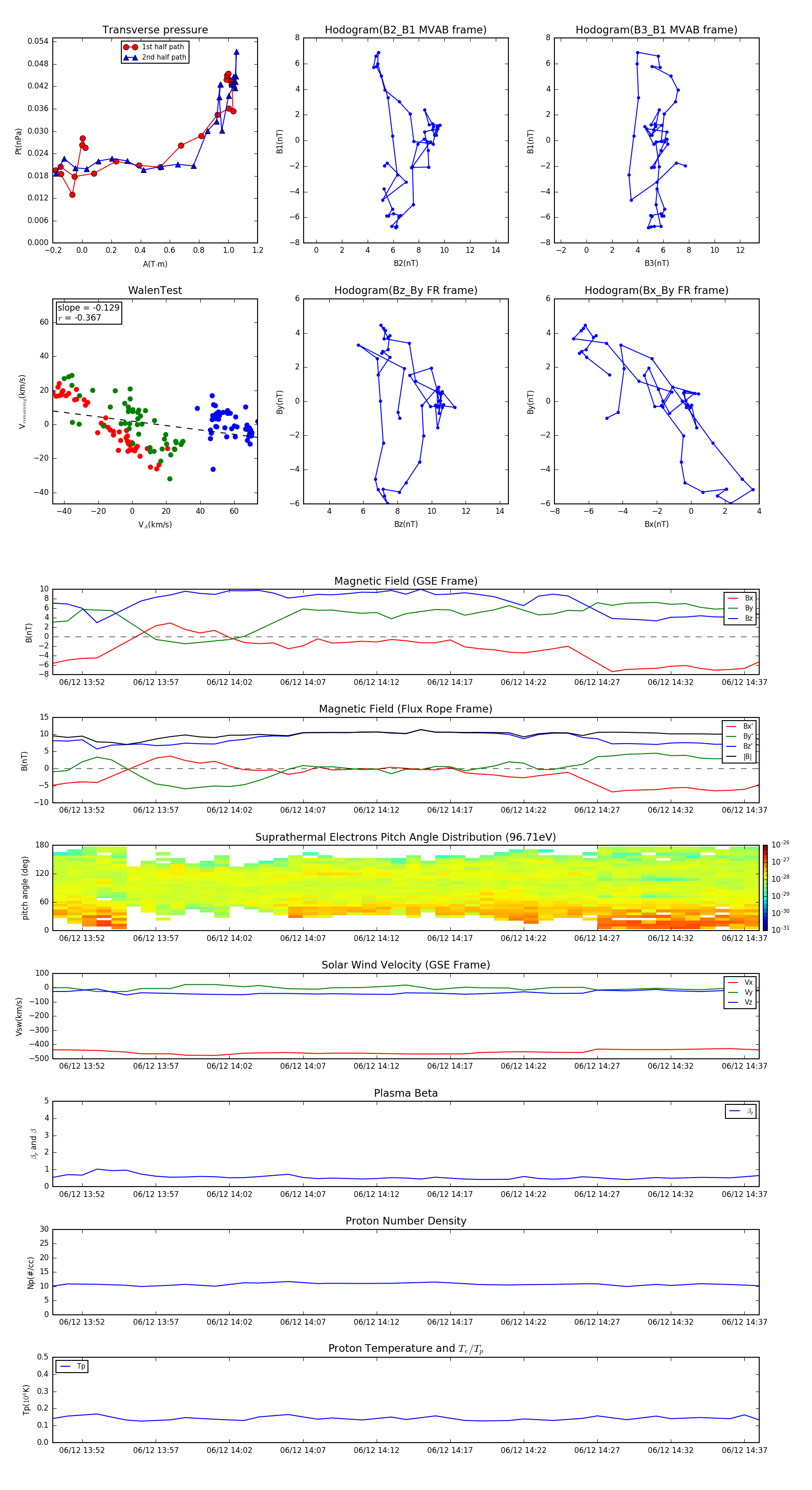
Flux Rope in 2016

Flux Rope Event 2016-06-12 13:50 ~ 2016-06-12 14:38 (49 minutes)


plot