HOME   LIST
‹–   –›

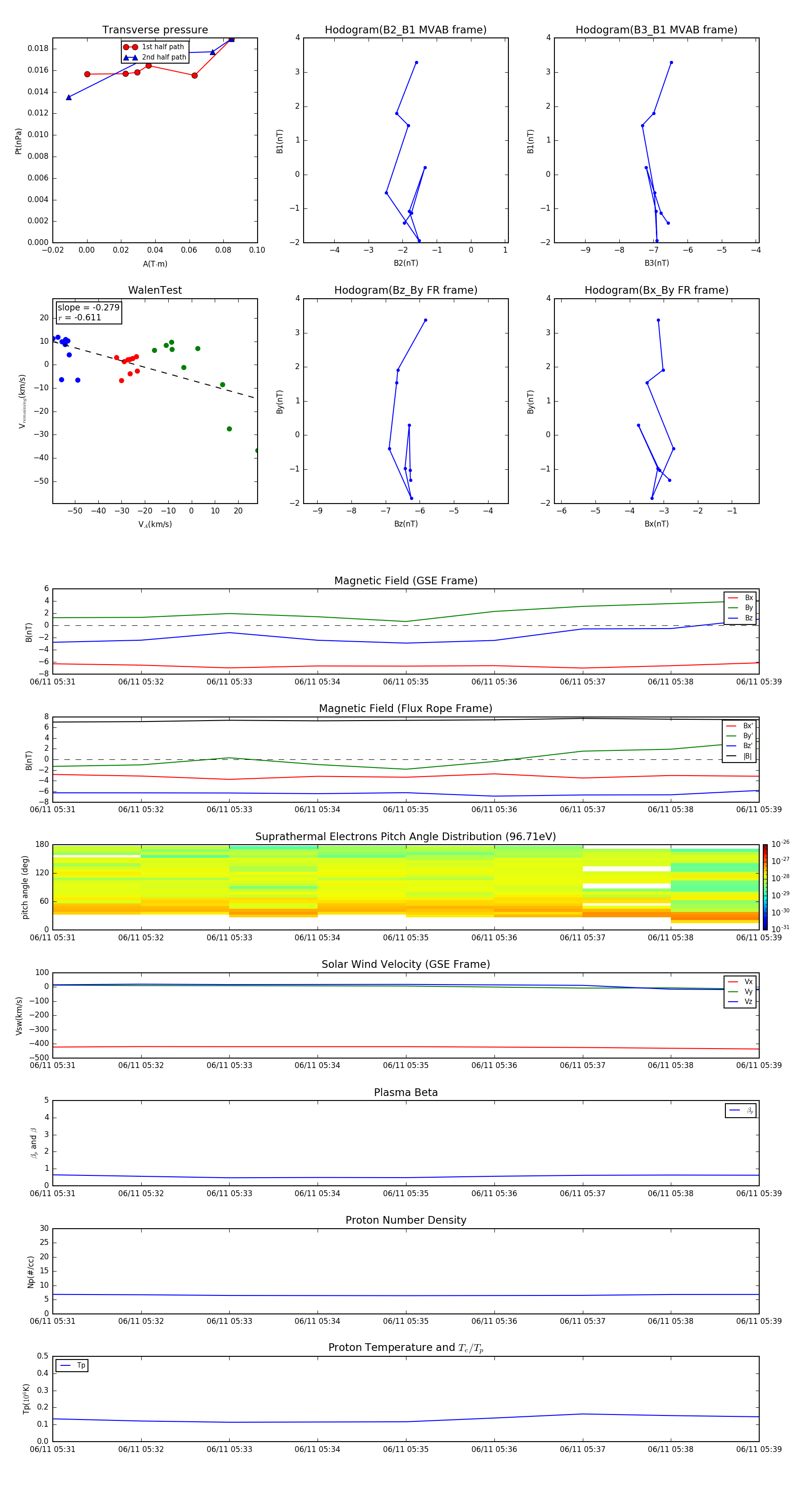
Flux Rope in 2016

Flux Rope Event 2016-06-11 05:31 ~ 2016-06-11 05:39 (9 minutes)


plot