HOME   LIST
‹–   –›

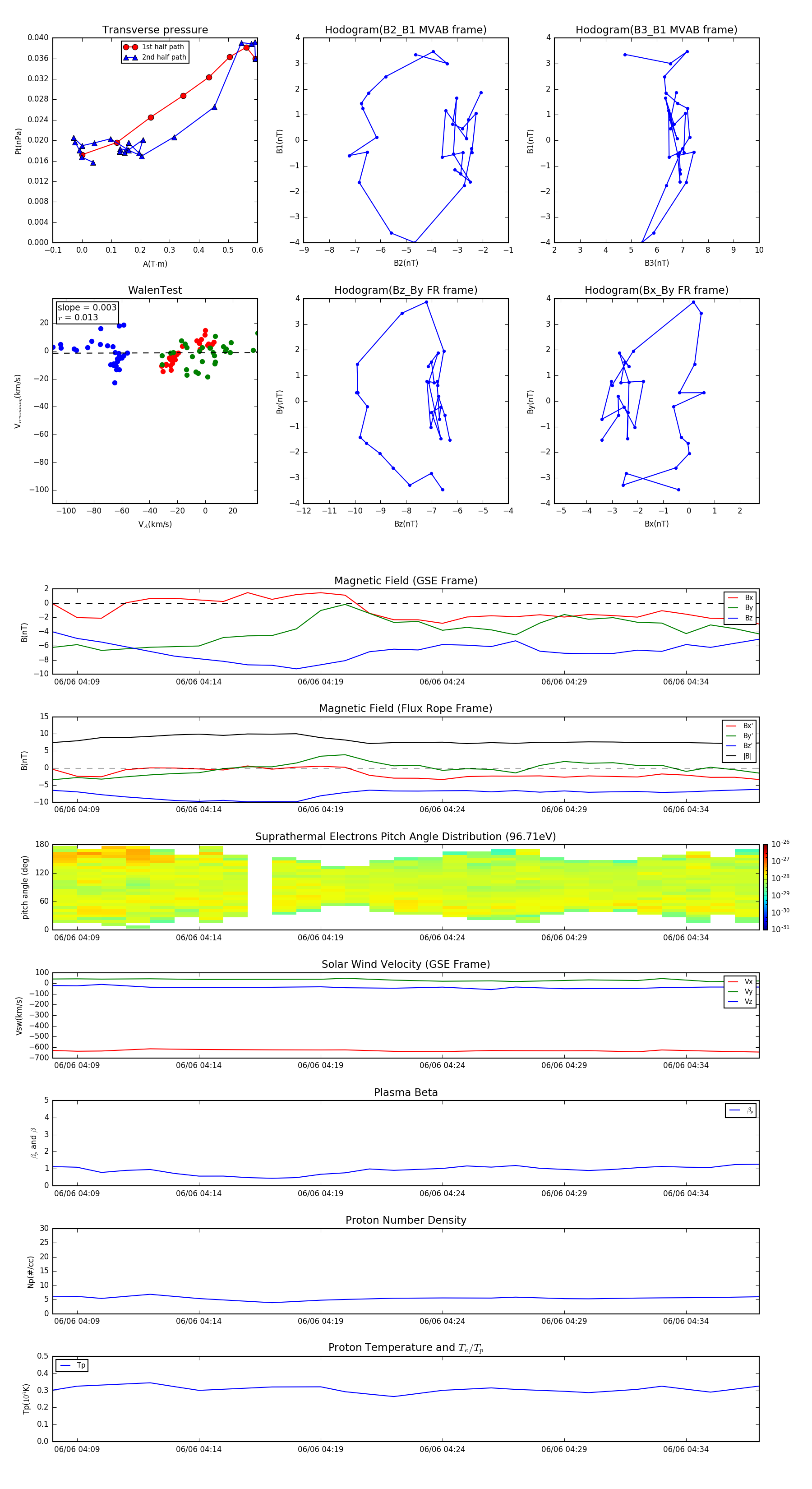
Flux Rope in 2016

Flux Rope Event 2016-06-06 04:08 ~ 2016-06-06 04:37 (30 minutes)


plot