HOME   LIST
‹–   –›

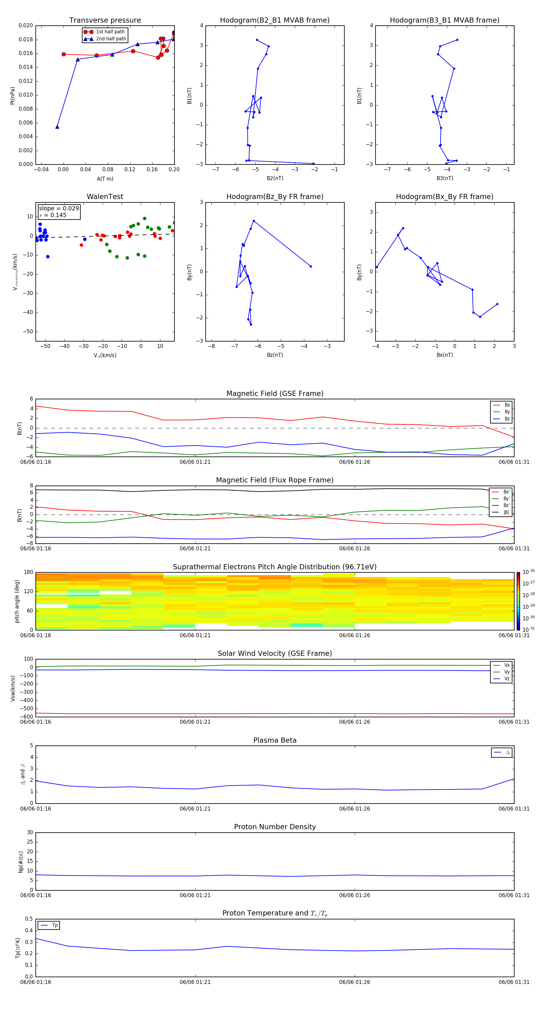
Flux Rope in 2016

Flux Rope Event 2016-06-06 01:16 ~ 2016-06-06 01:31 (16 minutes)


plot