HOME   LIST
‹–   –›

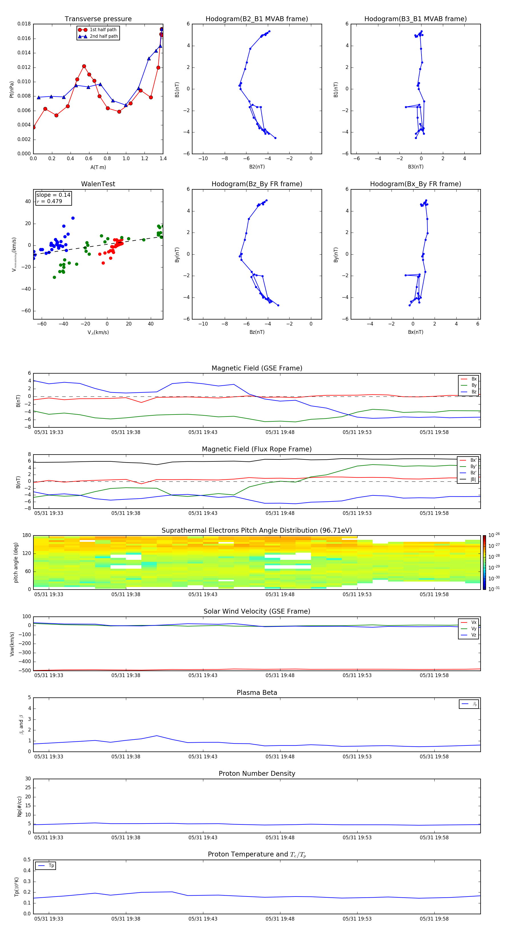
Flux Rope in 2016

Flux Rope Event 2016-05-31 19:32 ~ 2016-05-31 20:01 (30 minutes)


plot