HOME   LIST
‹–   –›

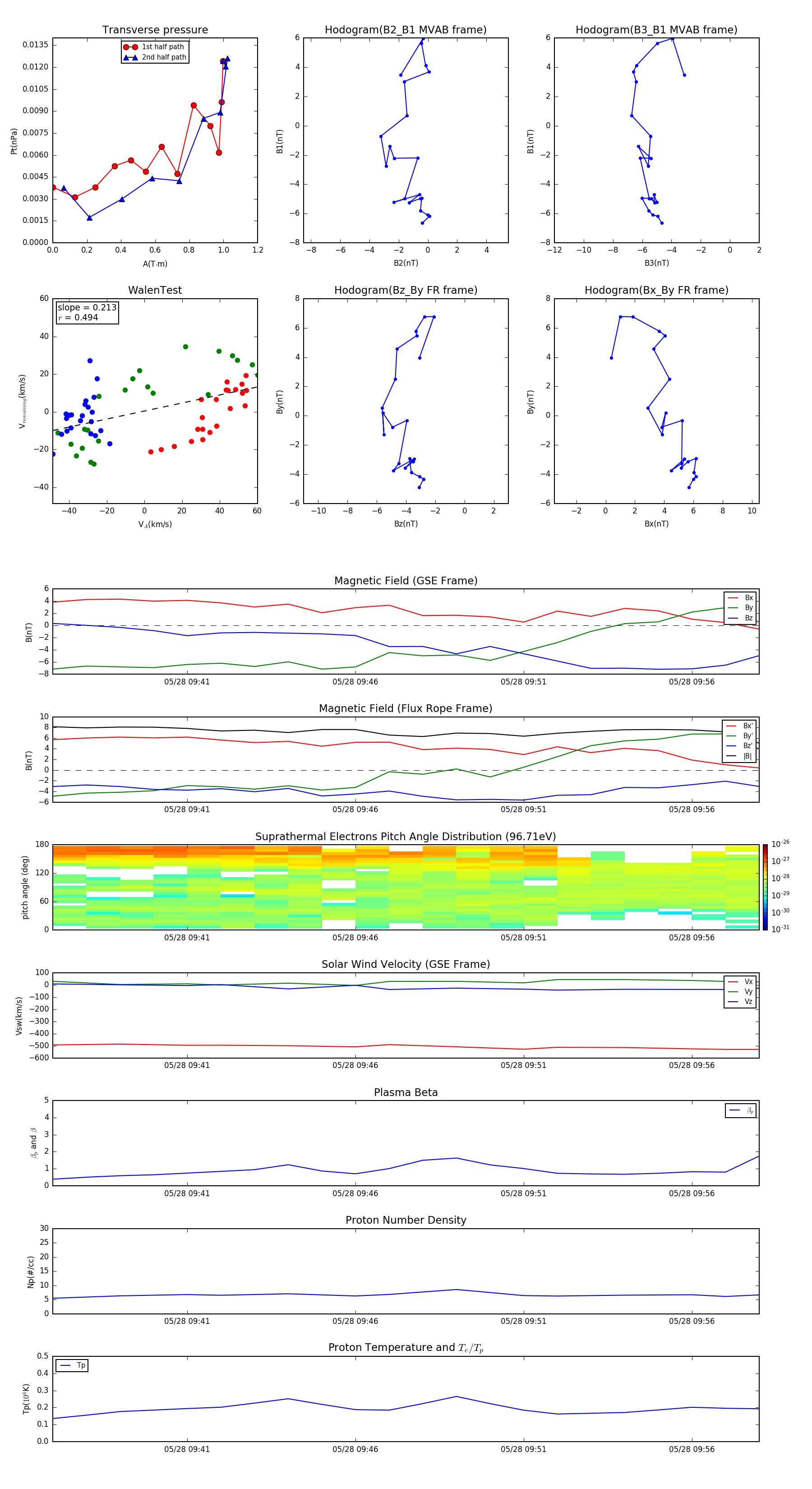
Flux Rope in 2016

Flux Rope Event 2016-05-28 09:37 ~ 2016-05-28 09:58 (22 minutes)


plot