HOME   LIST
‹–   –›

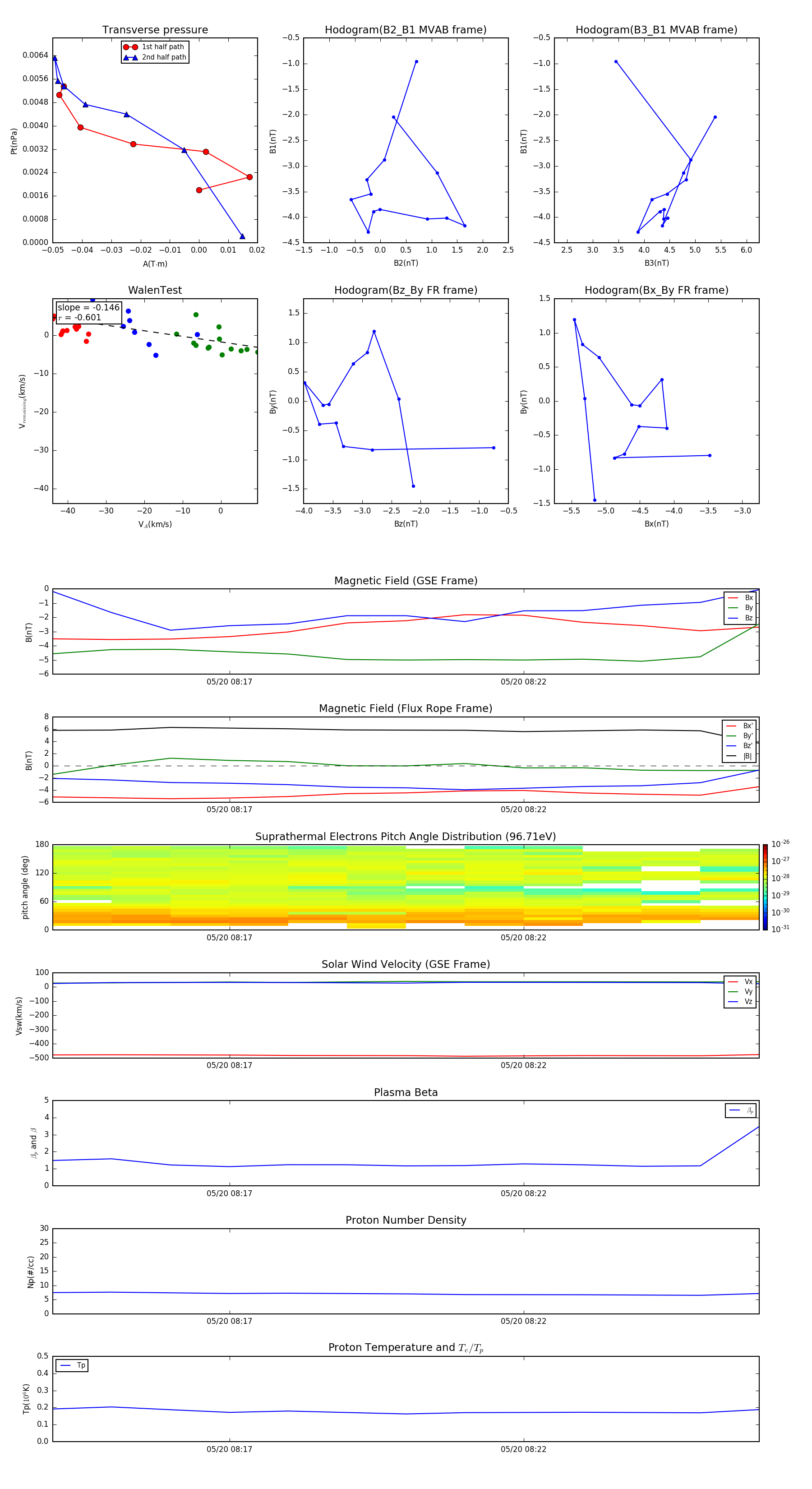
Flux Rope in 2016

Flux Rope Event 2016-05-20 08:14 ~ 2016-05-20 08:26 (13 minutes)


plot