HOME   LIST
‹–   –›

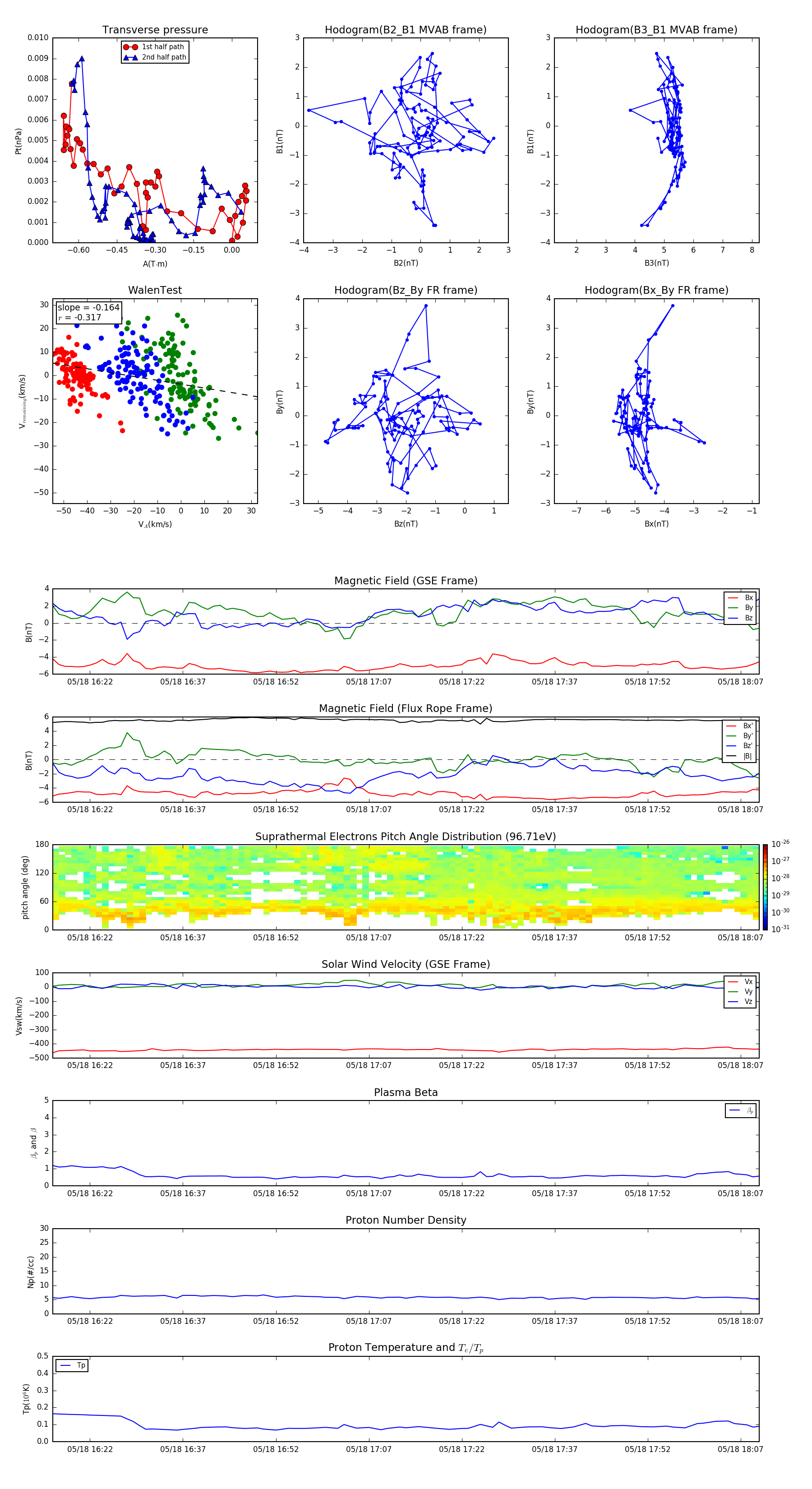
Flux Rope in 2016

Flux Rope Event 2016-05-18 16:16 ~ 2016-05-18 18:10 (115 minutes)


plot