HOME   LIST
‹–   –›

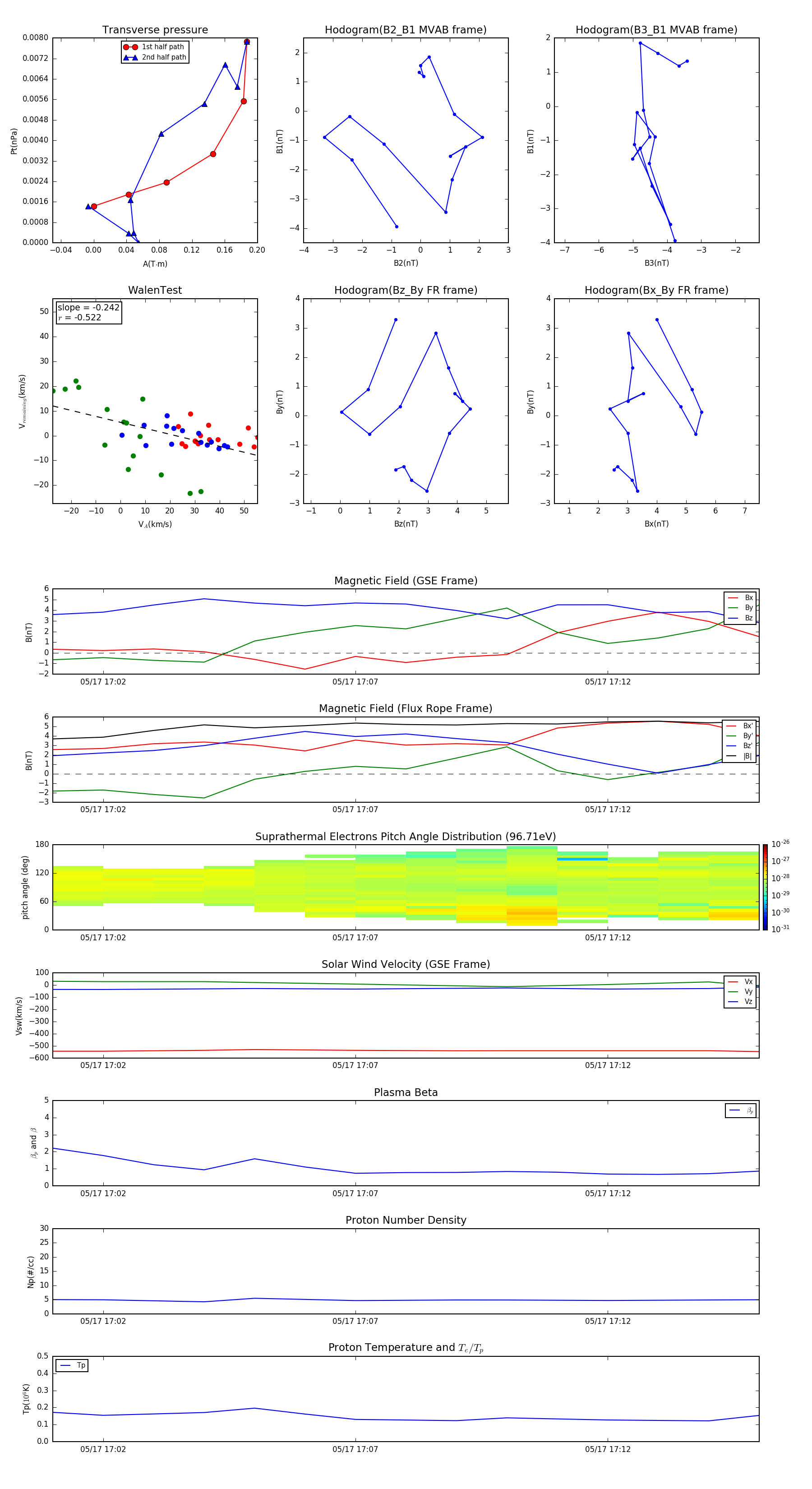
Flux Rope in 2016

Flux Rope Event 2016-05-17 17:01 ~ 2016-05-17 17:15 (15 minutes)


plot