HOME   LIST
‹–   –›

Flux Rope in 2016

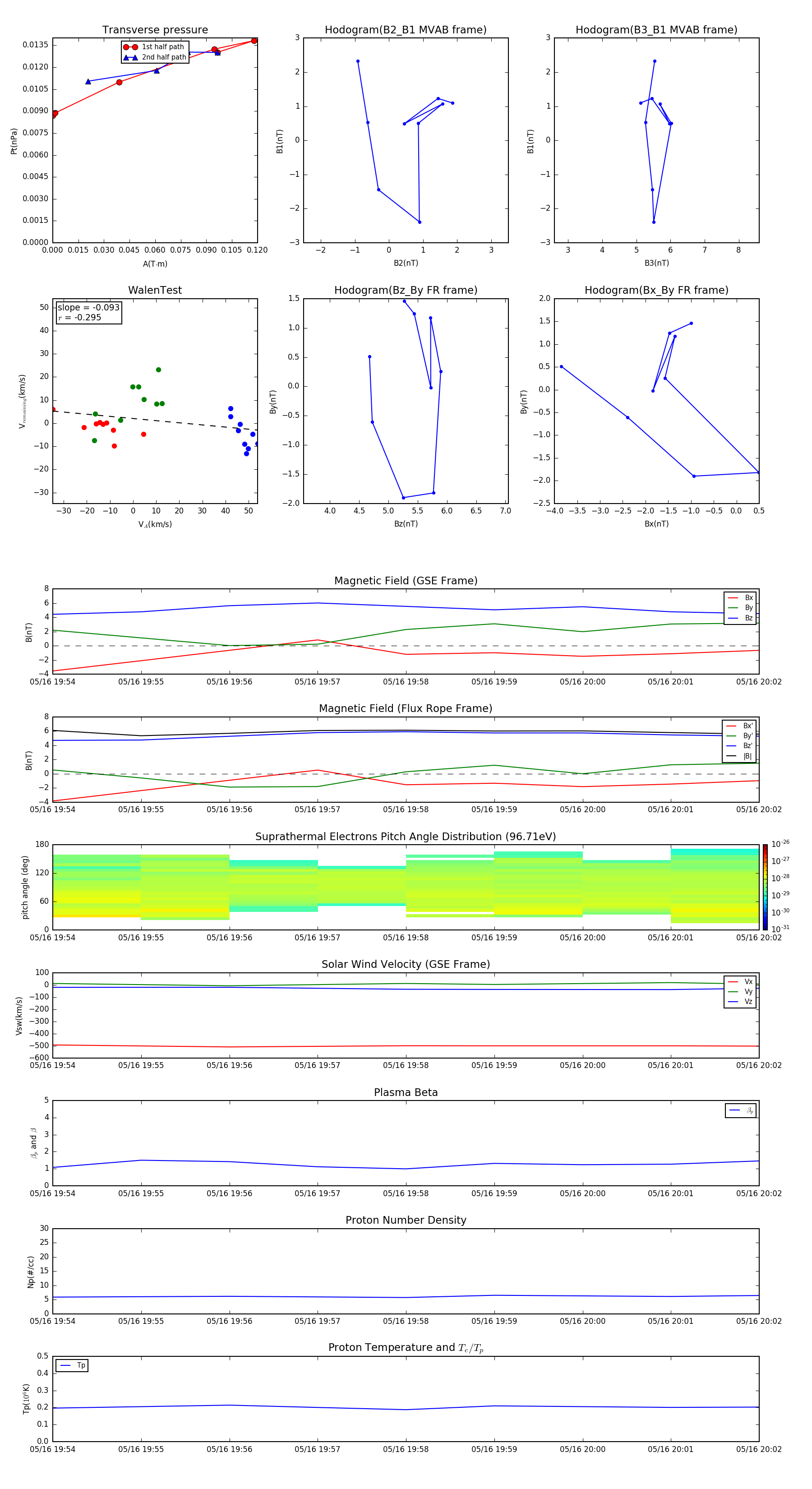
Flux Rope Event 2016-05-16 19:54 ~ 2016-05-16 20:02 (9 minutes)


plot