HOME   LIST
‹–   –›

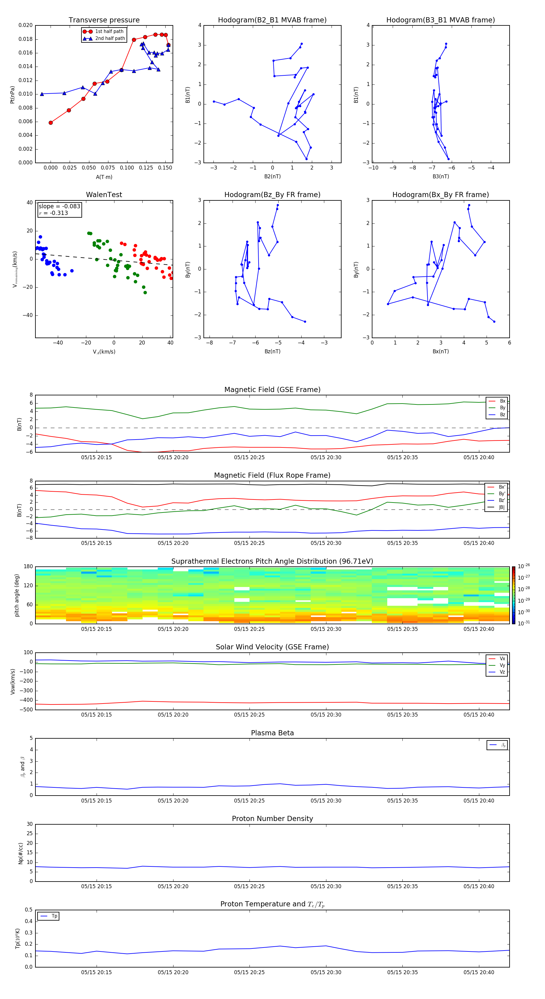
Flux Rope in 2016

Flux Rope Event 2016-05-15 20:11 ~ 2016-05-15 20:42 (32 minutes)


plot