HOME   LIST
‹–   –›

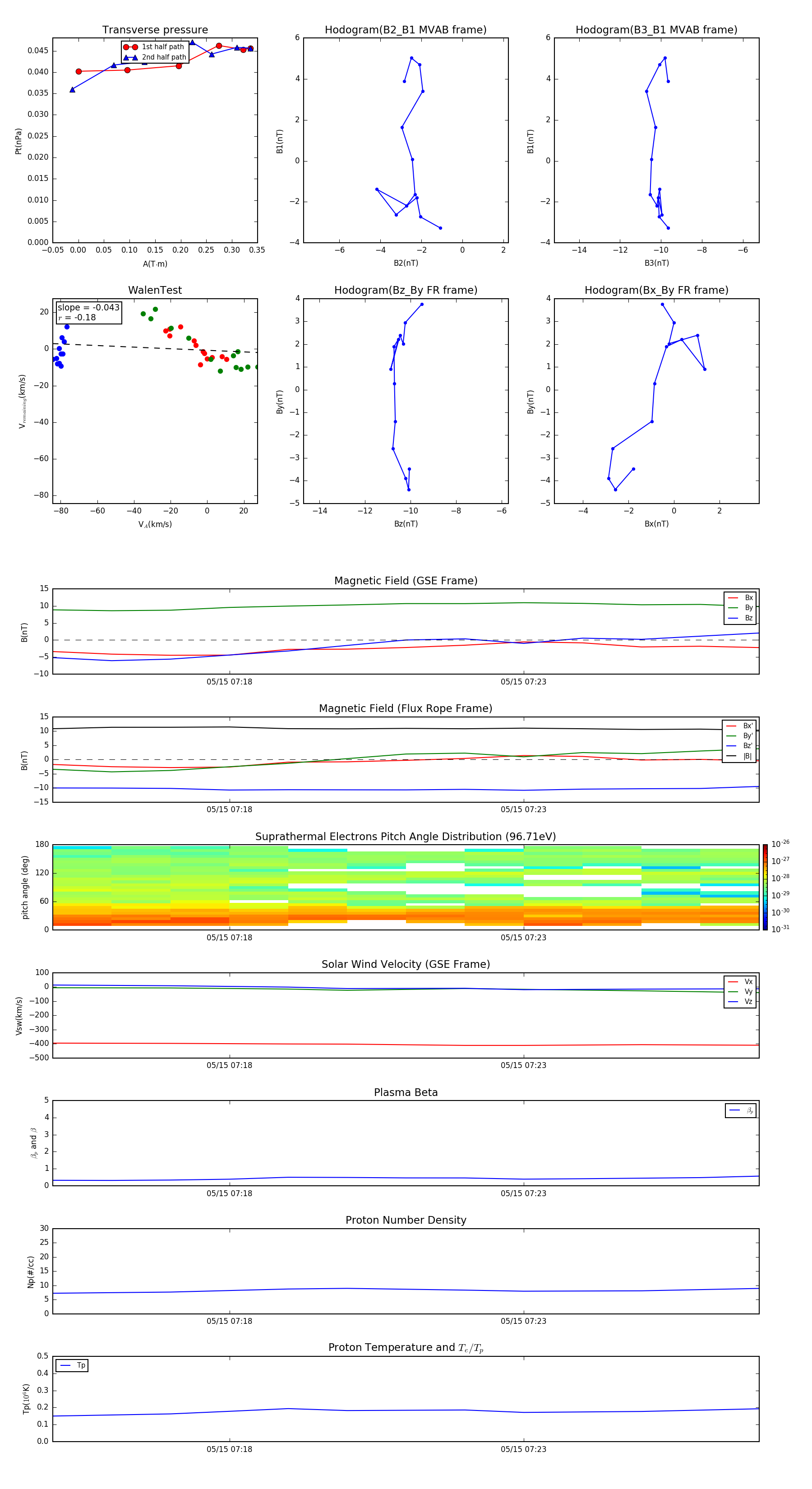
Flux Rope in 2016

Flux Rope Event 2016-05-15 07:15 ~ 2016-05-15 07:27 (13 minutes)


plot