HOME   LIST
‹–   –›

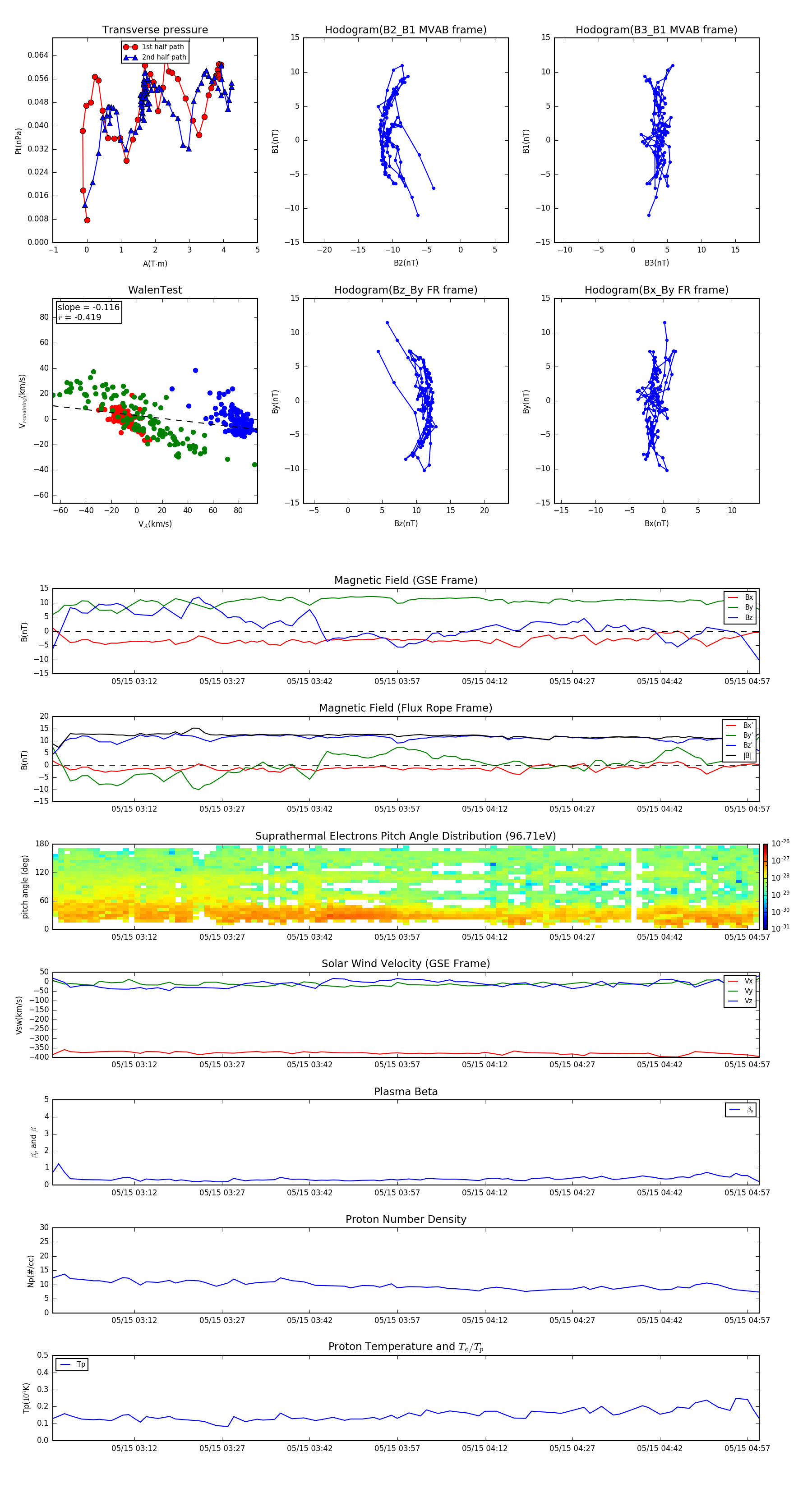
Flux Rope in 2016

Flux Rope Event 2016-05-15 02:58 ~ 2016-05-15 04:59 (122 minutes)


plot