HOME   LIST
‹–   –›

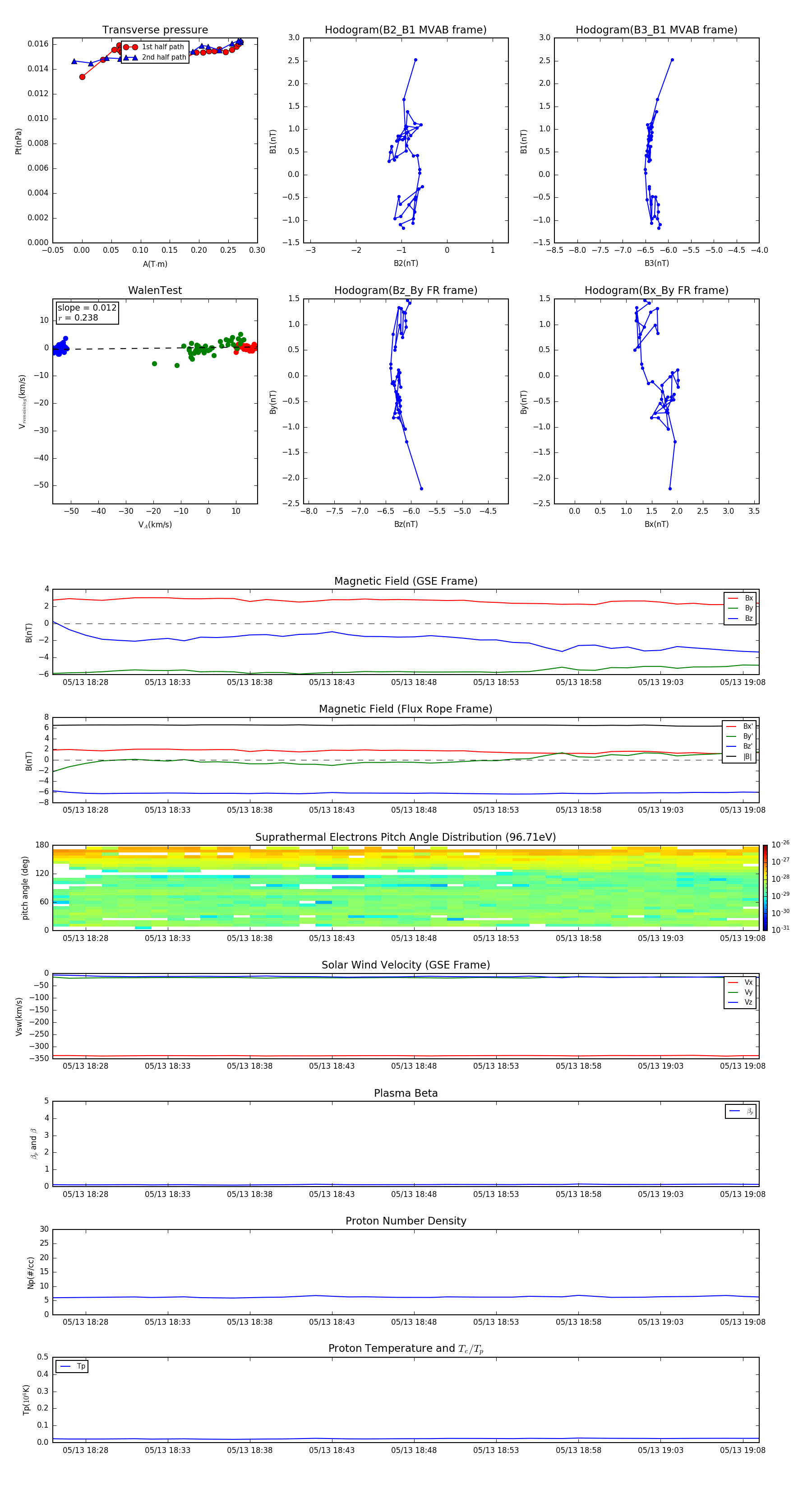
Flux Rope in 2016

Flux Rope Event 2016-05-13 18:26 ~ 2016-05-13 19:09 (44 minutes)


plot