HOME   LIST
‹–   –›

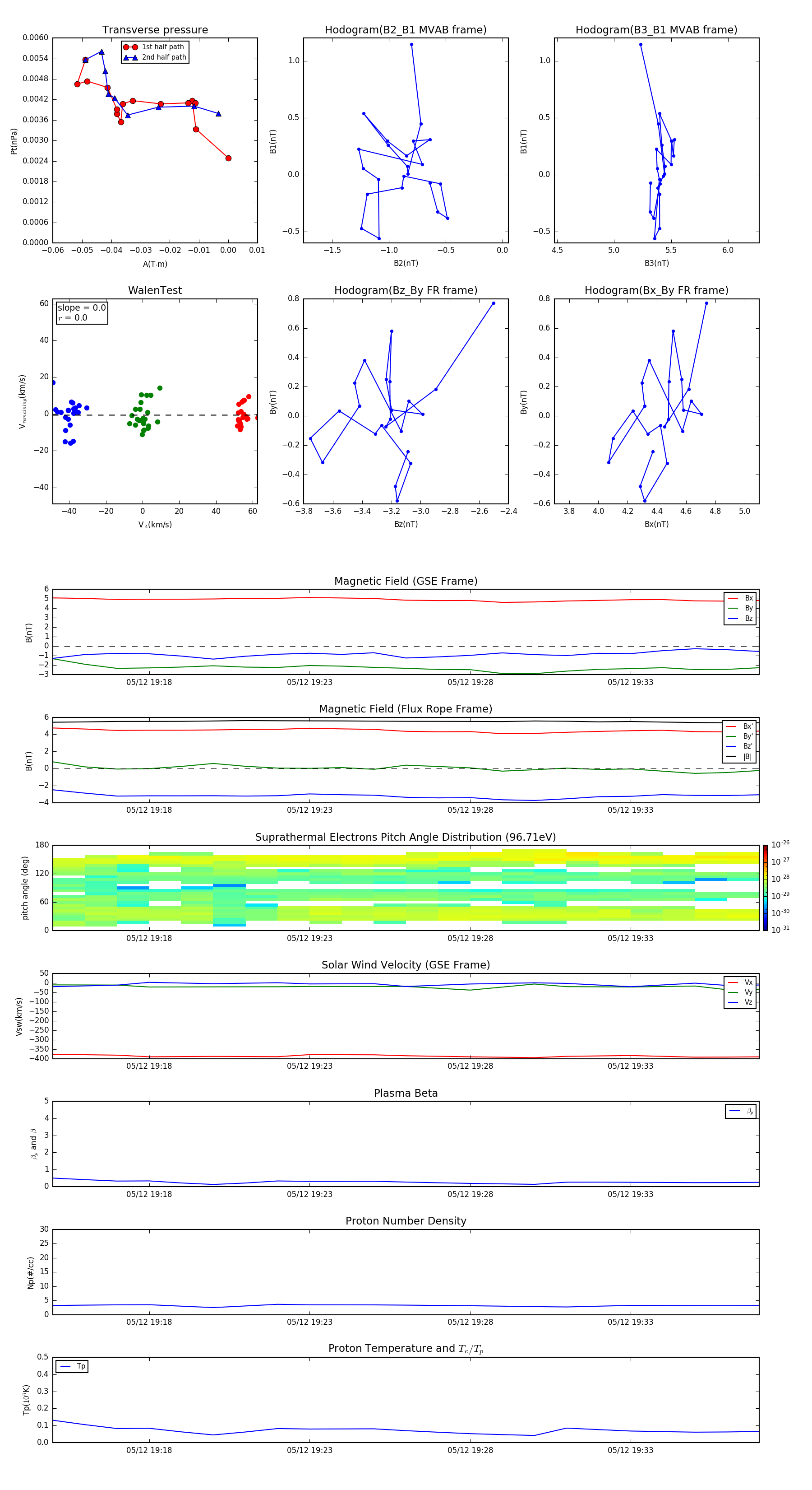
Flux Rope in 2016

Flux Rope Event 2016-05-12 19:15 ~ 2016-05-12 19:37 (23 minutes)


plot