HOME   LIST
‹–   –›

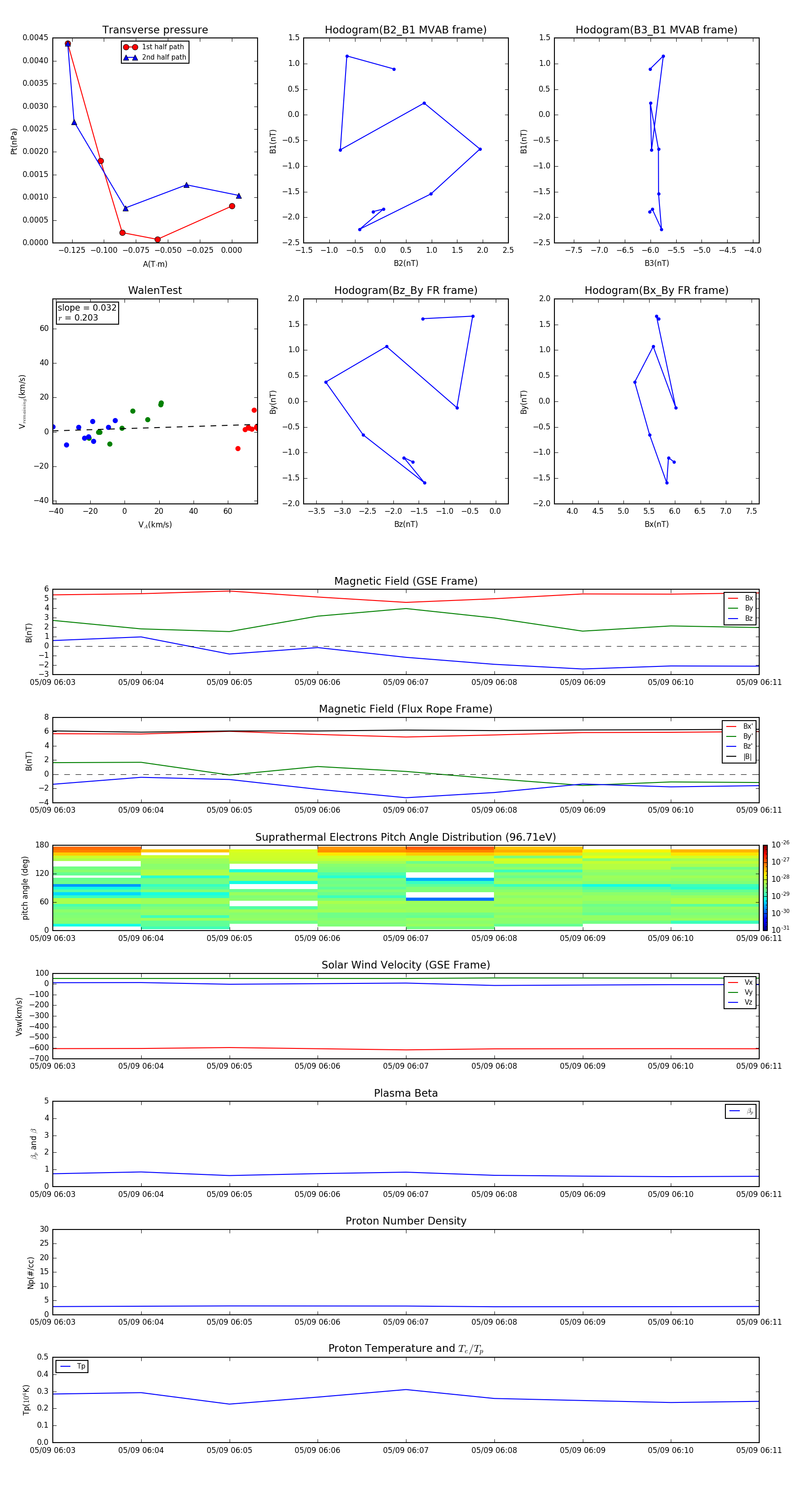
Flux Rope in 2016

Flux Rope Event 2016-05-09 06:03 ~ 2016-05-09 06:11 (9 minutes)


plot