HOME   LIST
‹–   –›

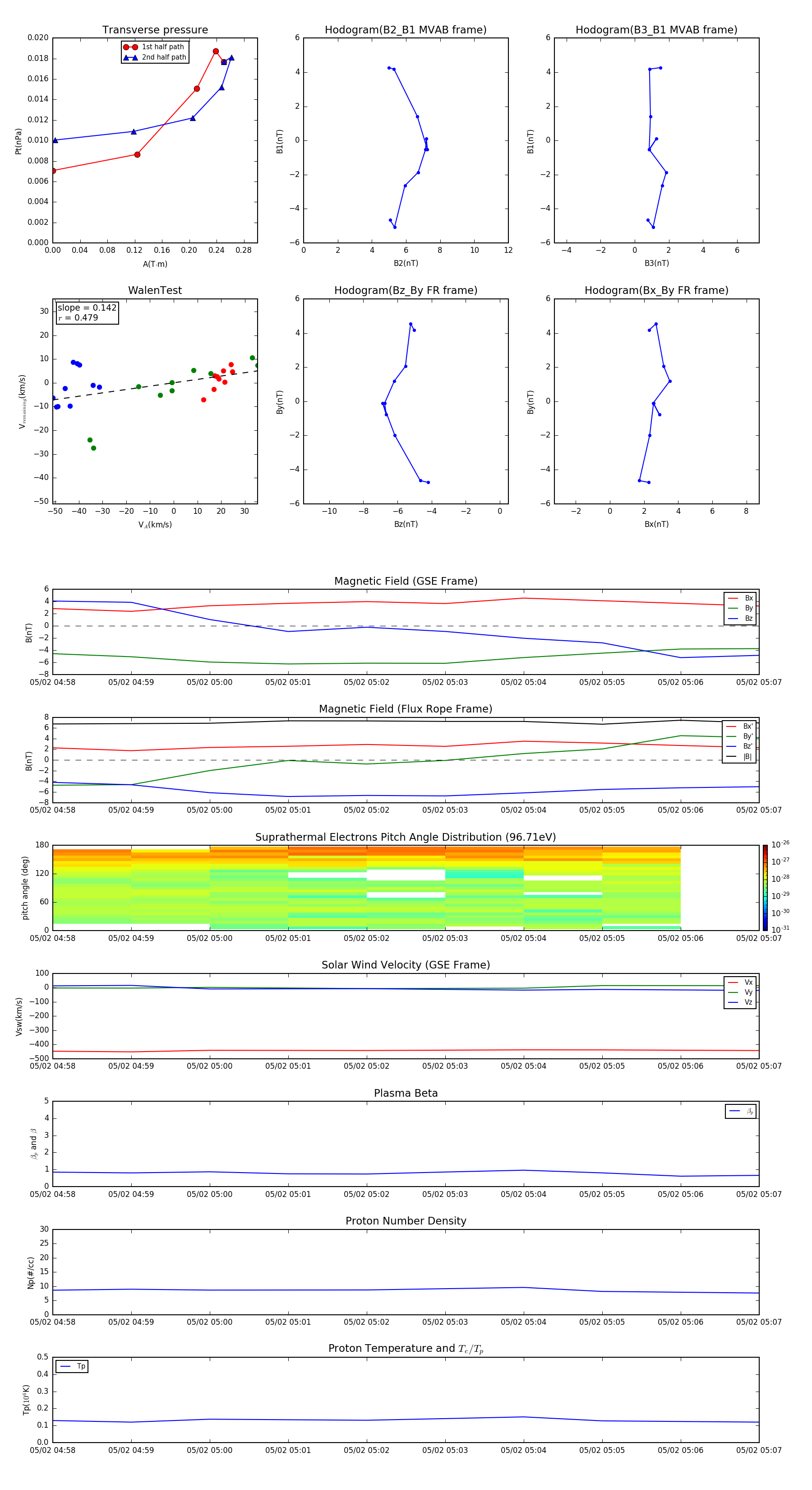
Flux Rope in 2016

Flux Rope Event 2016-05-02 04:58 ~ 2016-05-02 05:07 (10 minutes)


plot