HOME   LIST
‹–   –›

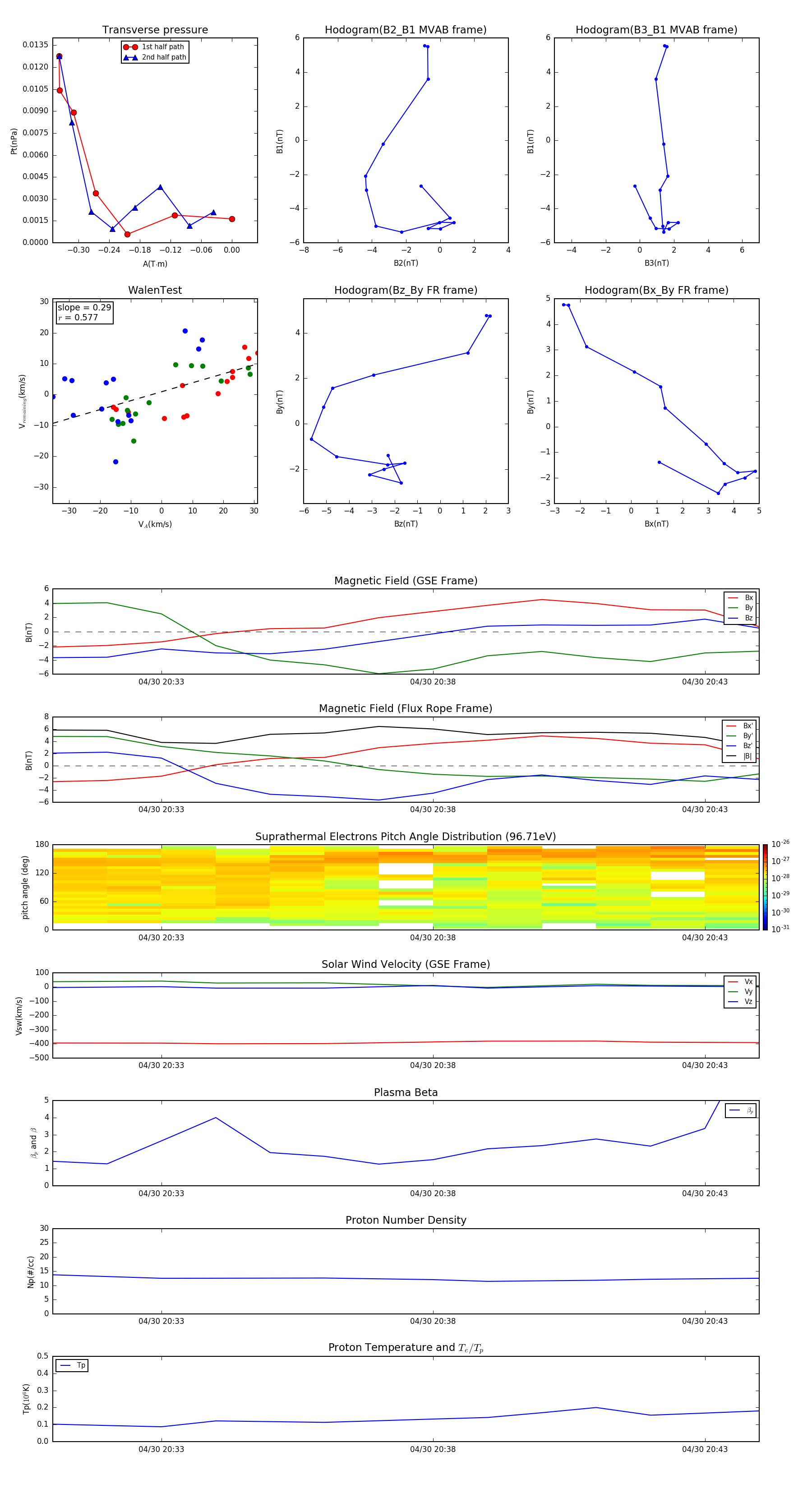
Flux Rope in 2016

Flux Rope Event 2016-04-30 20:31 ~ 2016-04-30 20:44 (14 minutes)


plot