HOME   LIST
‹–   –›

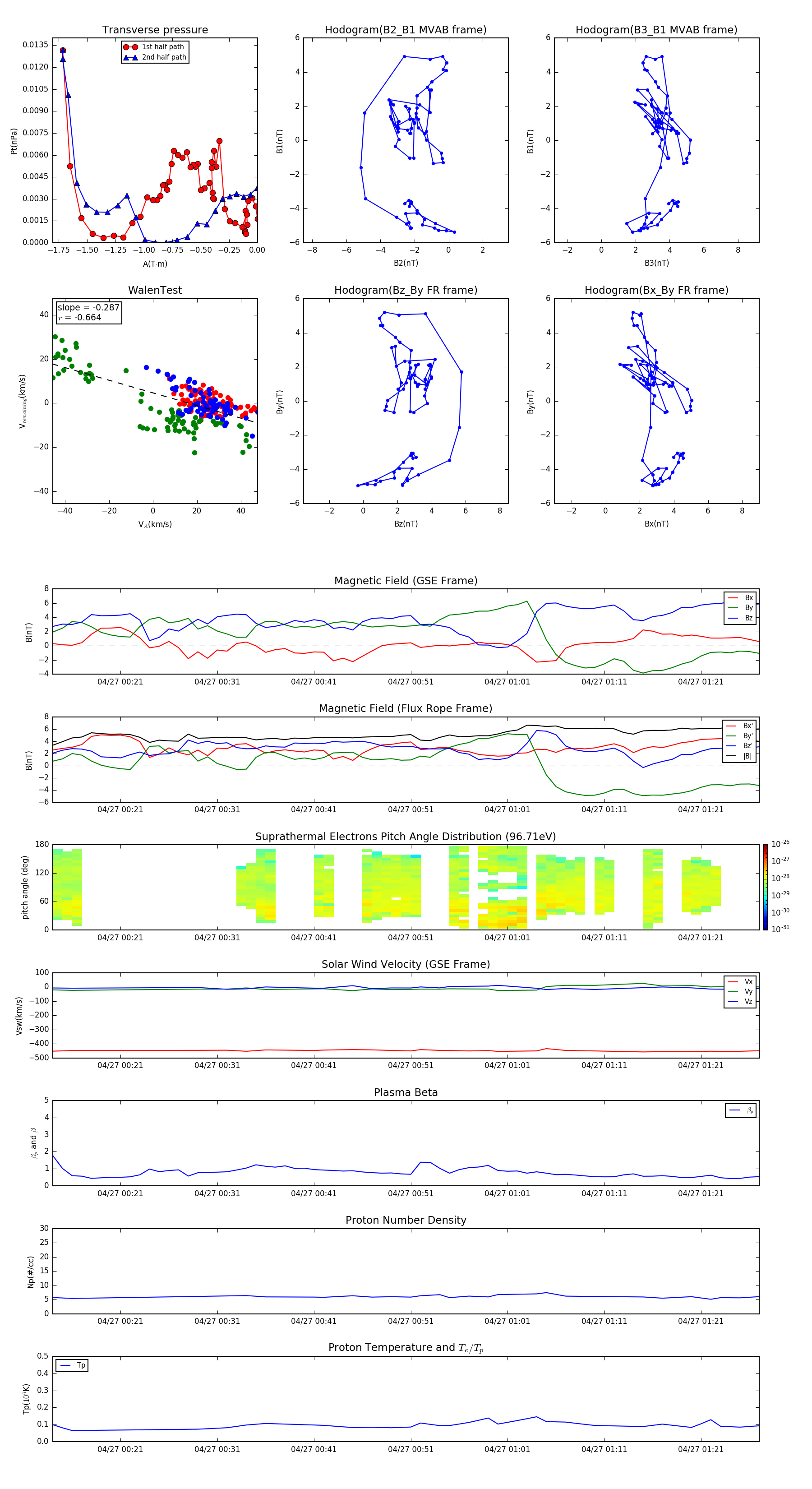
Flux Rope in 2016

Flux Rope Event 2016-04-27 00:14 ~ 2016-04-27 01:27 (74 minutes)


plot