HOME   LIST
‹–   –›

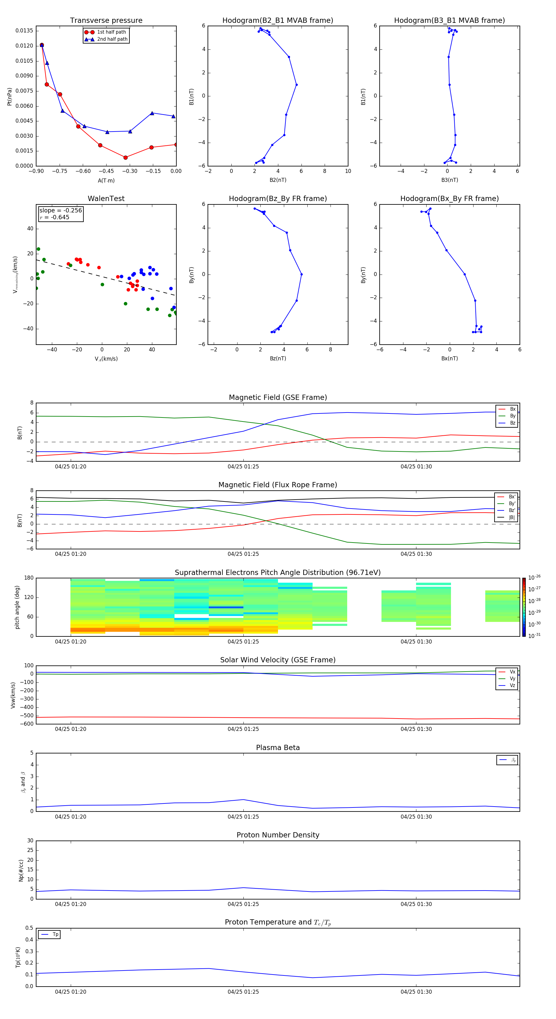
Flux Rope in 2016

Flux Rope Event 2016-04-25 01:19 ~ 2016-04-25 01:33 (15 minutes)


plot