HOME   LIST
‹–   –›

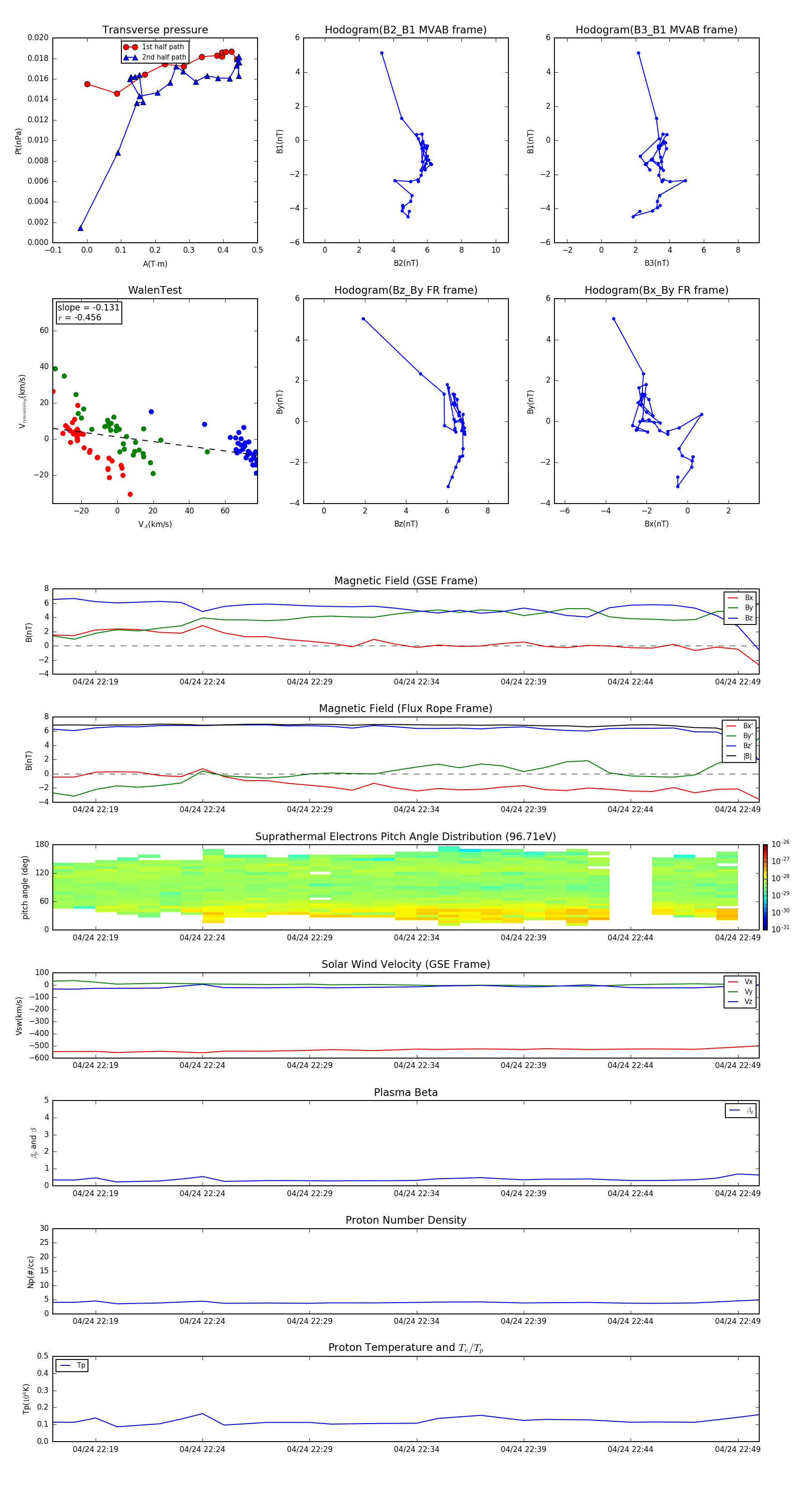
Flux Rope in 2016

Flux Rope Event 2016-04-24 22:17 ~ 2016-04-24 22:50 (34 minutes)


plot