HOME   LIST
‹–   –›

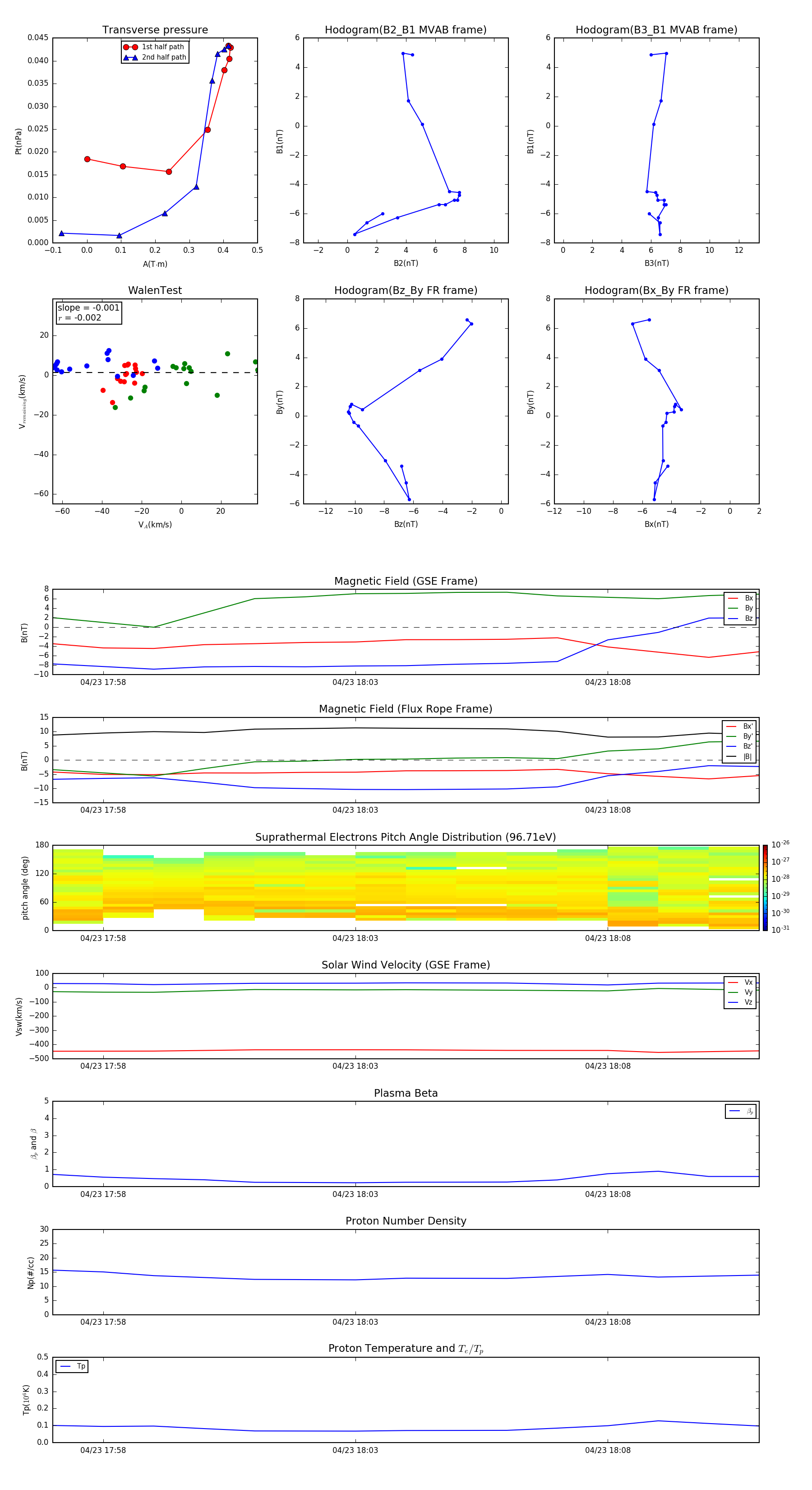
Flux Rope in 2016

Flux Rope Event 2016-04-23 17:57 ~ 2016-04-23 18:11 (15 minutes)


plot