HOME   LIST
‹–   –›

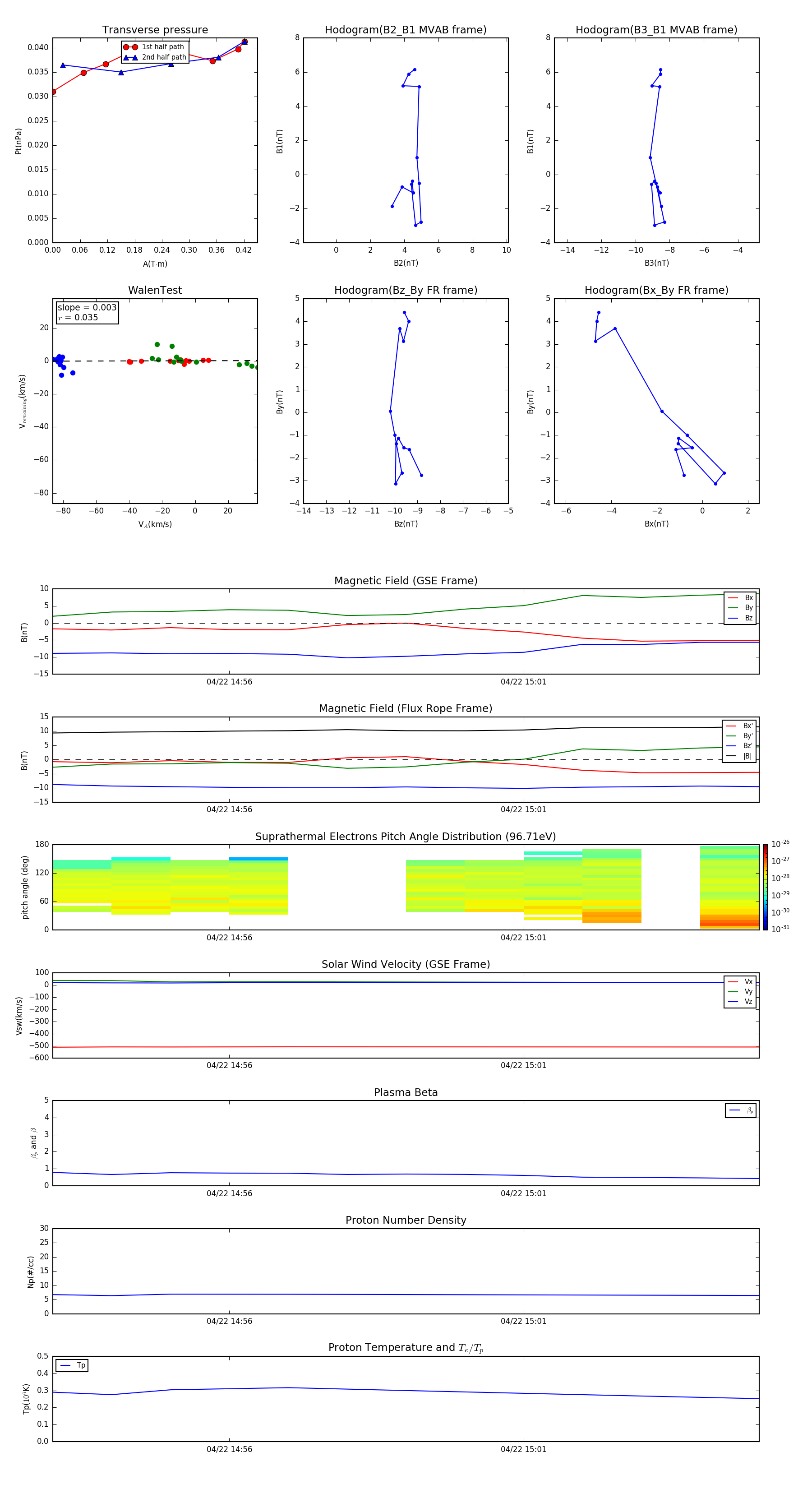
Flux Rope in 2016

Flux Rope Event 2016-04-22 14:53 ~ 2016-04-22 15:05 (13 minutes)


plot