HOME   LIST
‹–   –›

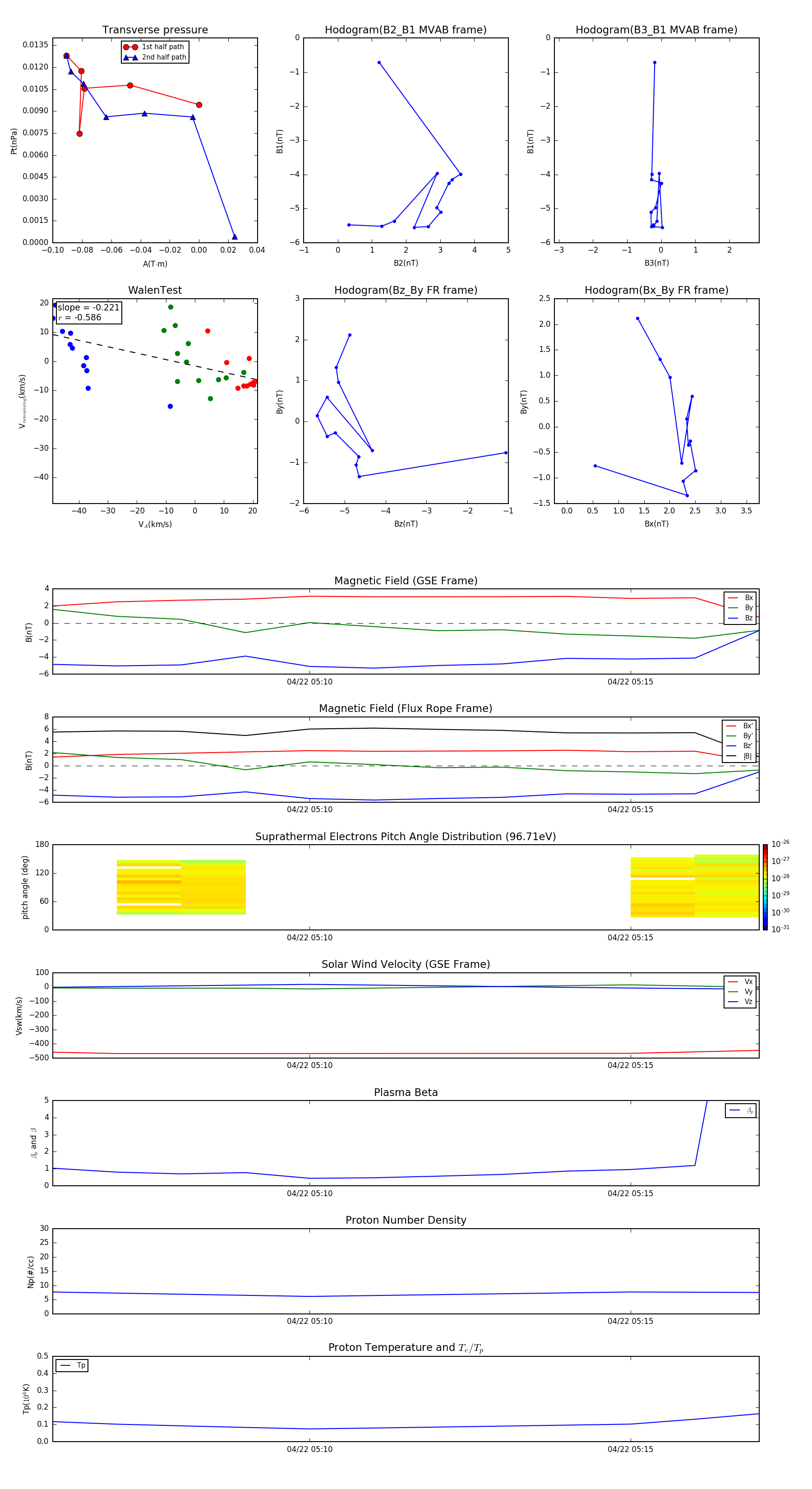
Flux Rope in 2016

Flux Rope Event 2016-04-22 05:06 ~ 2016-04-22 05:17 (12 minutes)


plot