HOME   LIST
‹–   –›

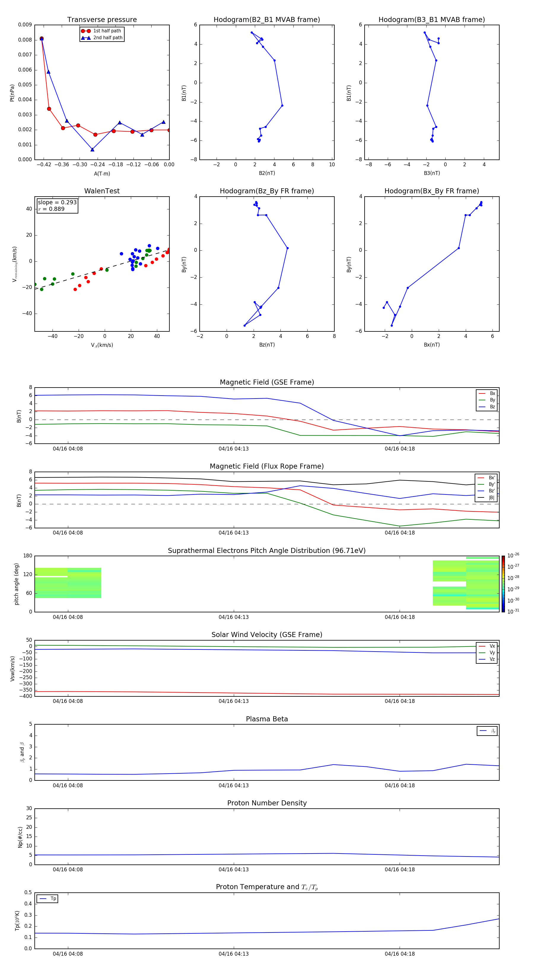
Flux Rope in 2016

Flux Rope Event 2016-04-16 04:07 ~ 2016-04-16 04:21 (15 minutes)


plot