HOME   LIST
‹–   –›

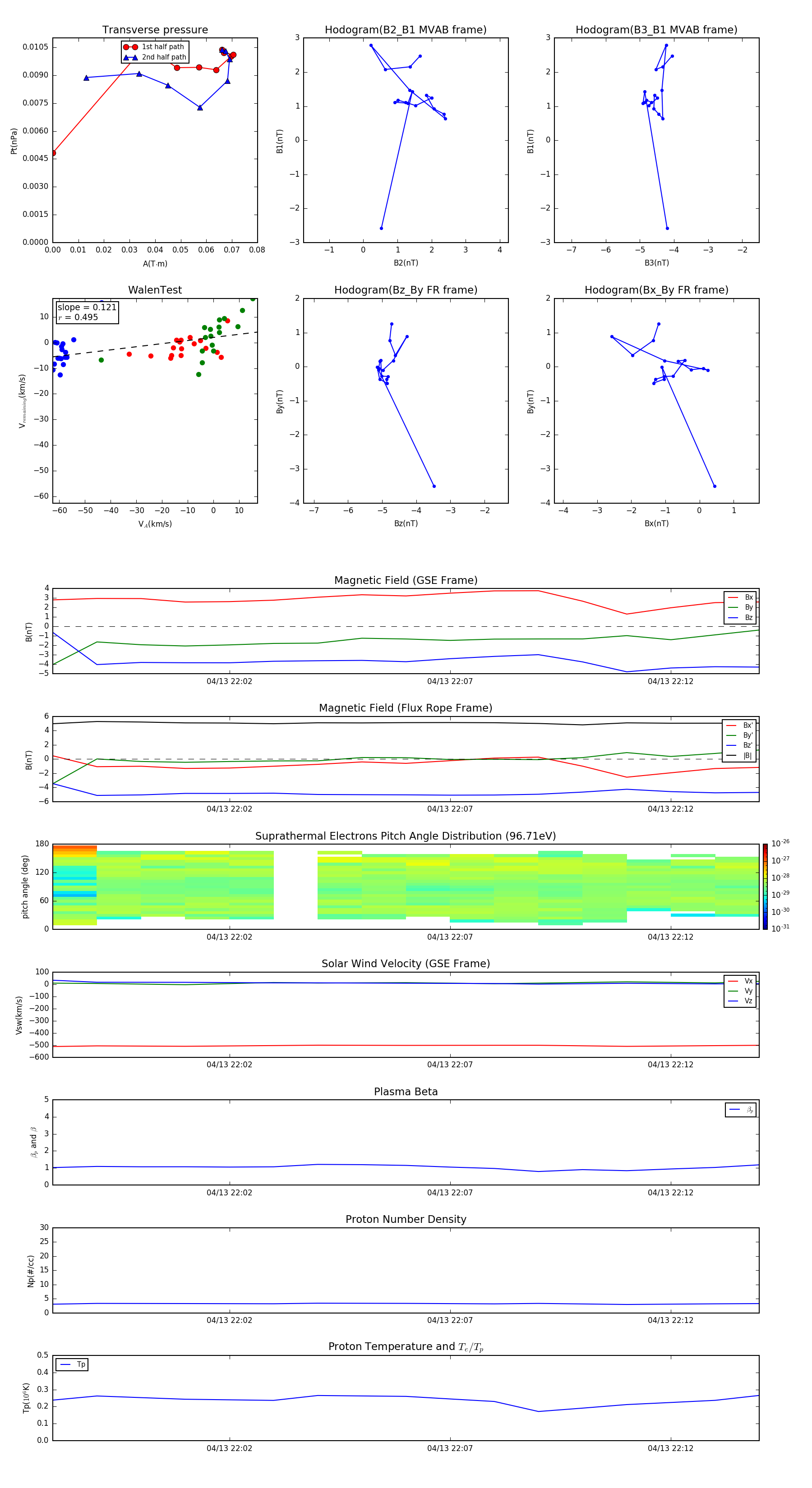
Flux Rope in 2016

Flux Rope Event 2016-04-13 21:58 ~ 2016-04-13 22:14 (17 minutes)


plot