HOME   LIST
‹–   –›

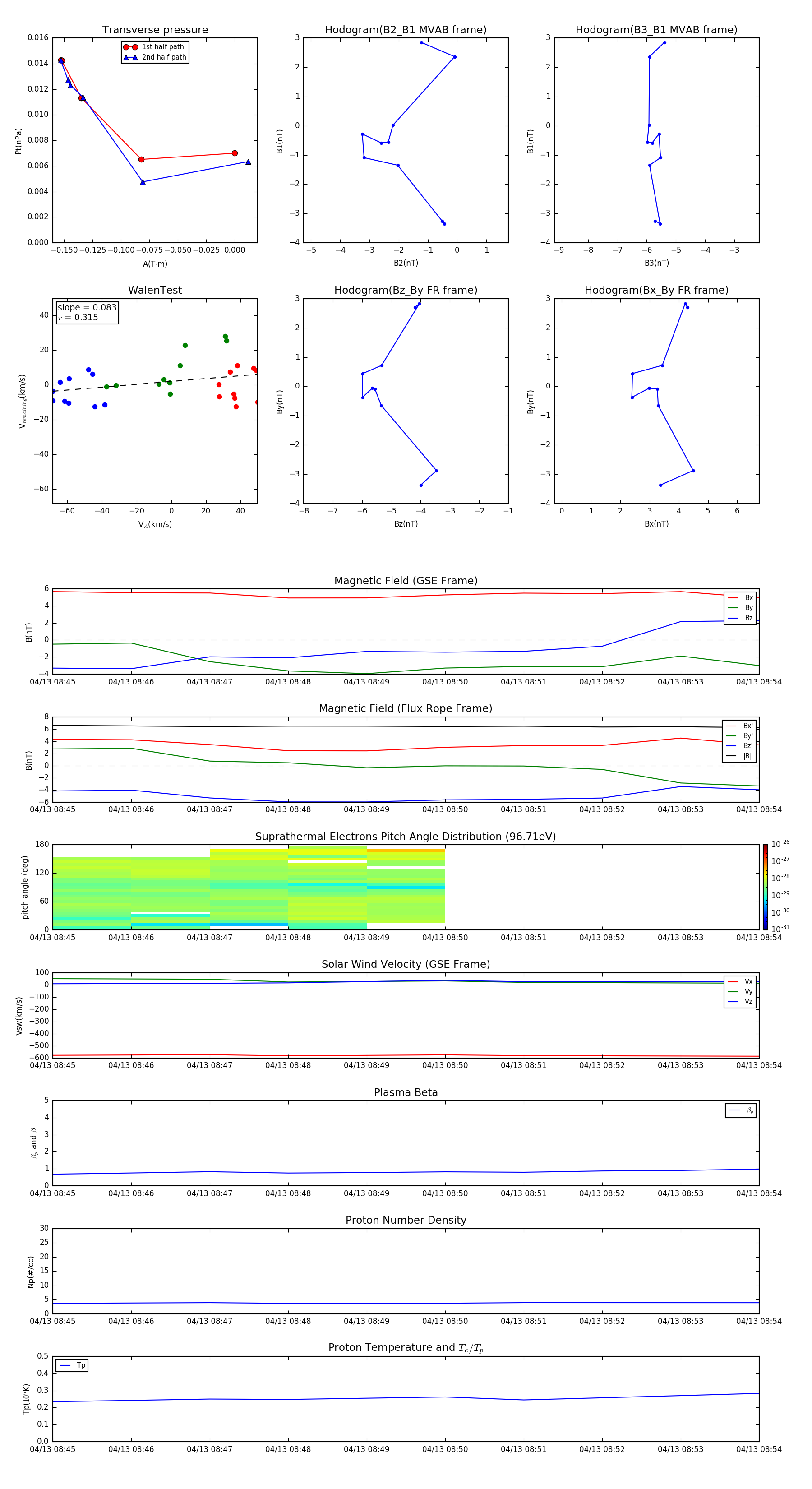
Flux Rope in 2016

Flux Rope Event 2016-04-13 08:45 ~ 2016-04-13 08:54 (10 minutes)


plot