HOME   LIST
‹–   –›

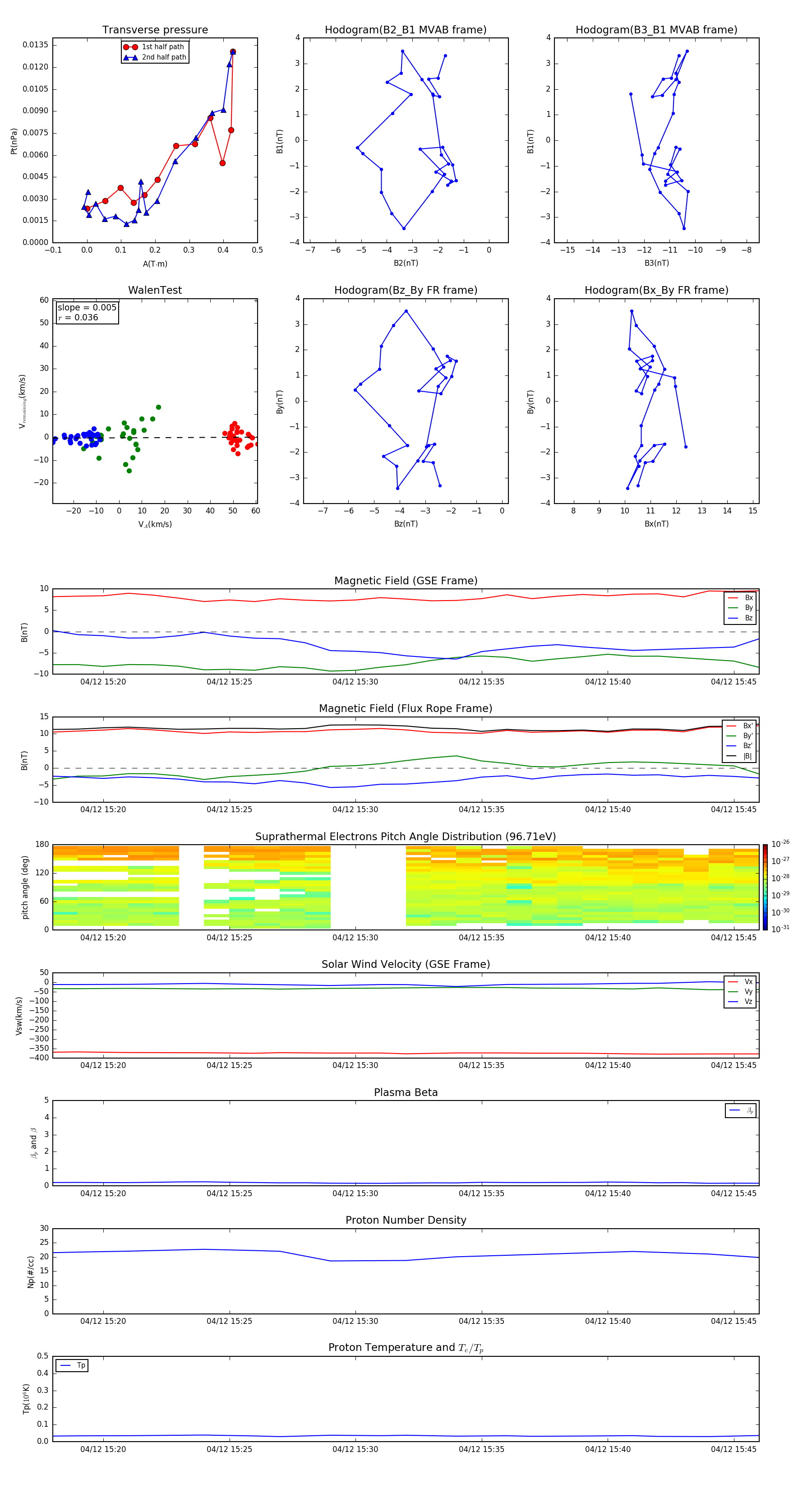
Flux Rope in 2016

Flux Rope Event 2016-04-12 15:18 ~ 2016-04-12 15:46 (29 minutes)


plot