HOME   LIST
‹–   –›

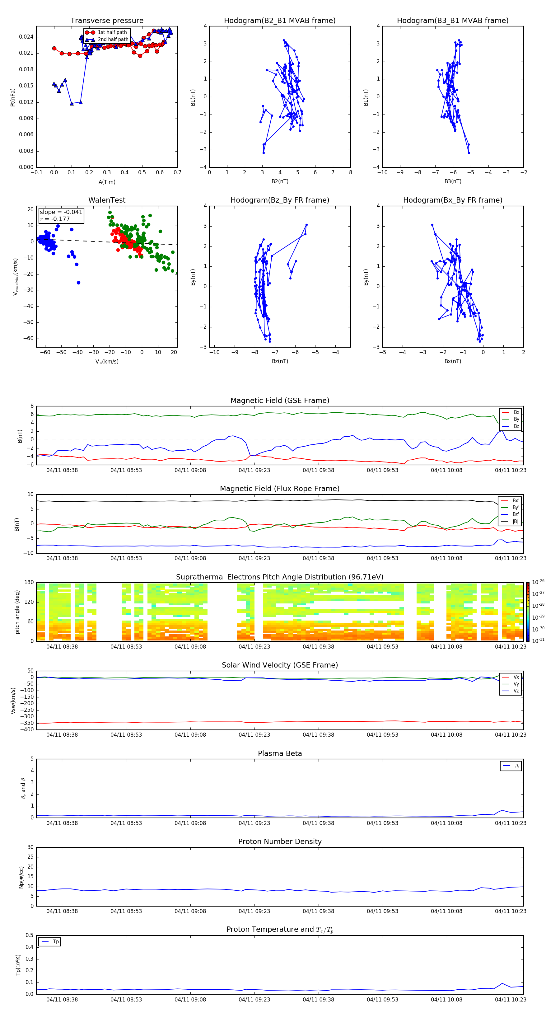
Flux Rope in 2016

Flux Rope Event 2016-04-11 08:32 ~ 2016-04-11 10:26 (115 minutes)


plot