HOME   LIST
‹–   –›

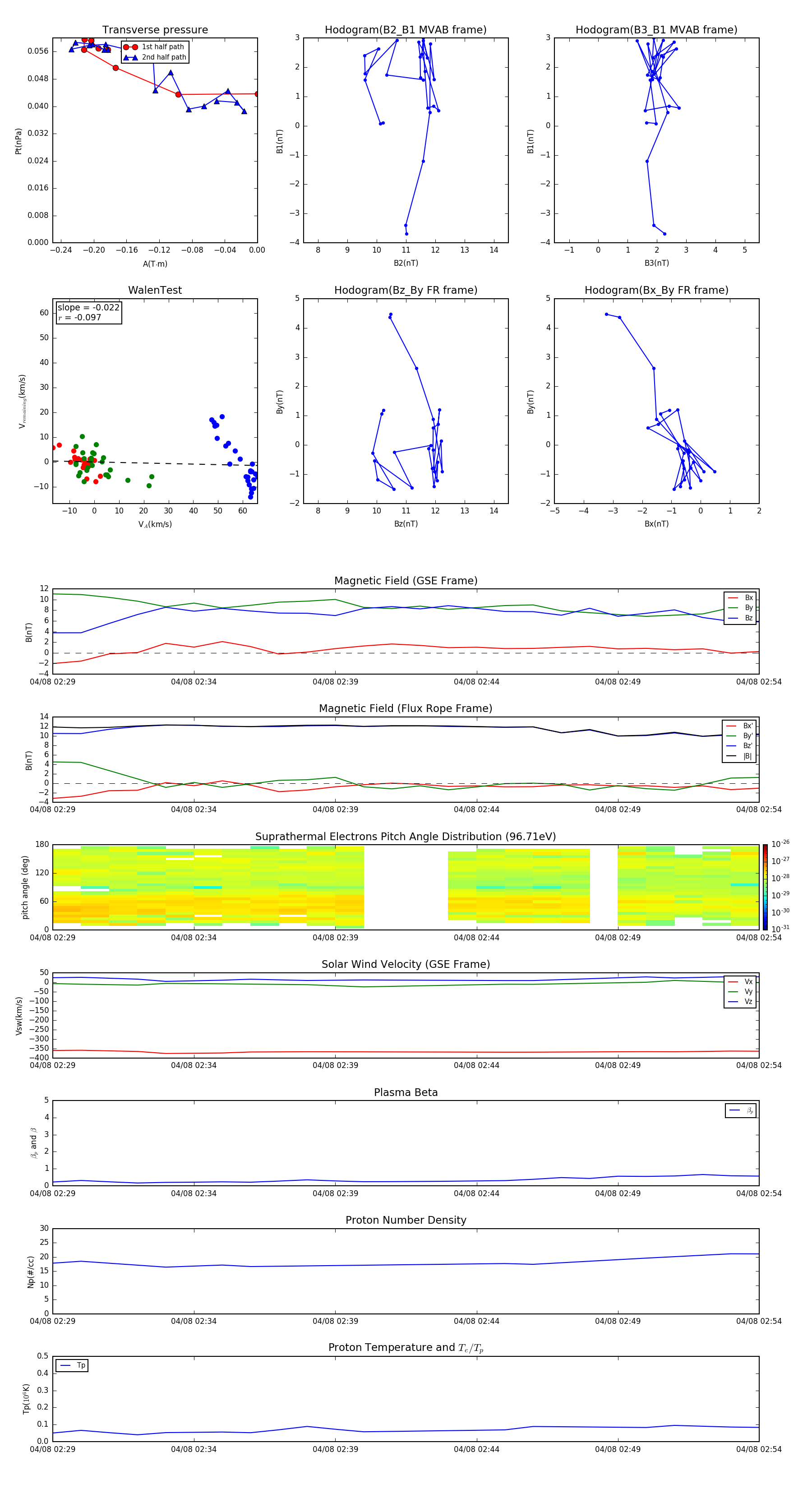
Flux Rope in 2016

Flux Rope Event 2016-04-08 02:29 ~ 2016-04-08 02:54 (26 minutes)


plot