HOME   LIST
‹–   –›

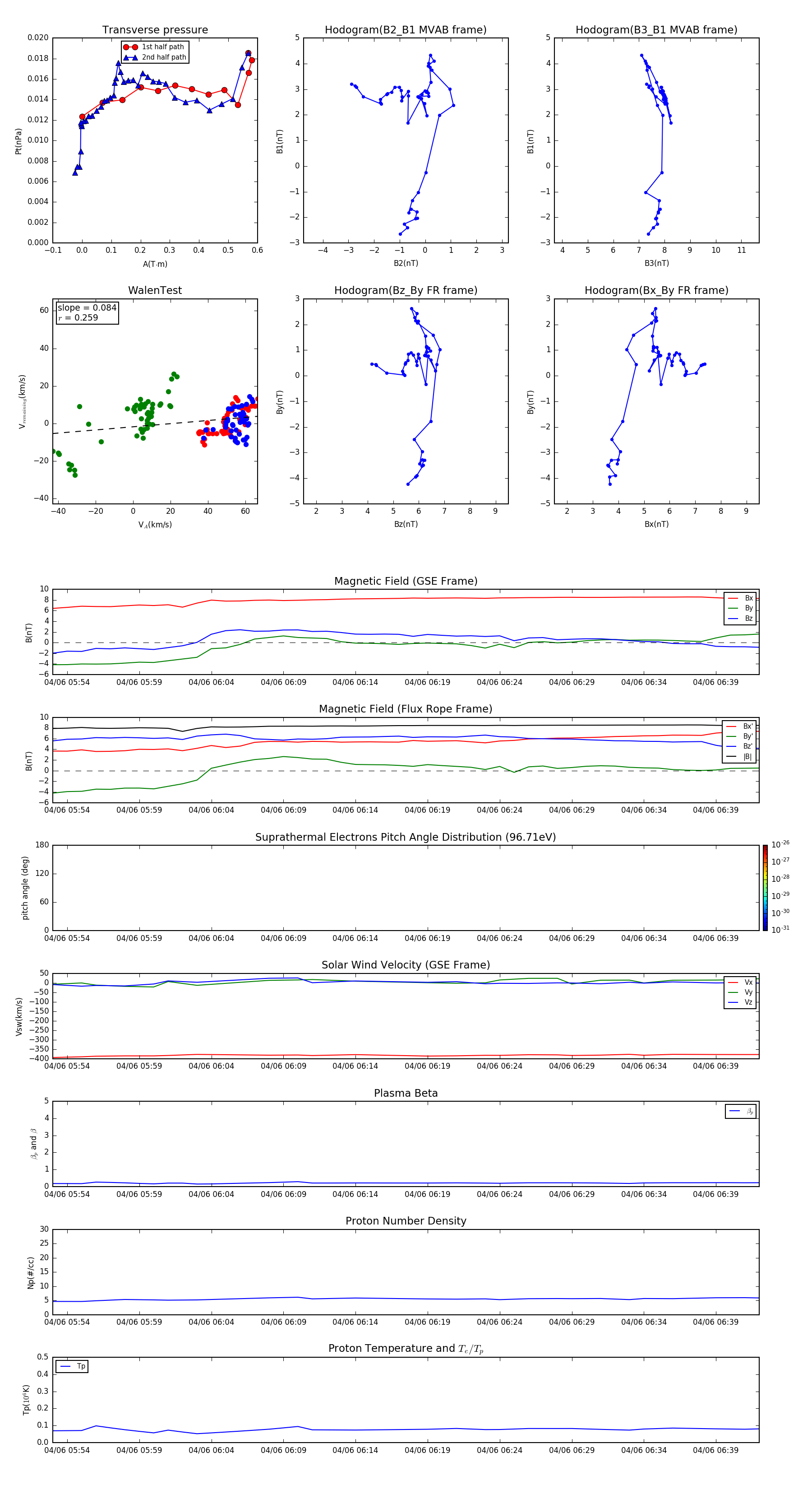
Flux Rope in 2016

Flux Rope Event 2016-04-06 05:53 ~ 2016-04-06 06:42 (50 minutes)


plot