HOME   LIST
‹–   –›

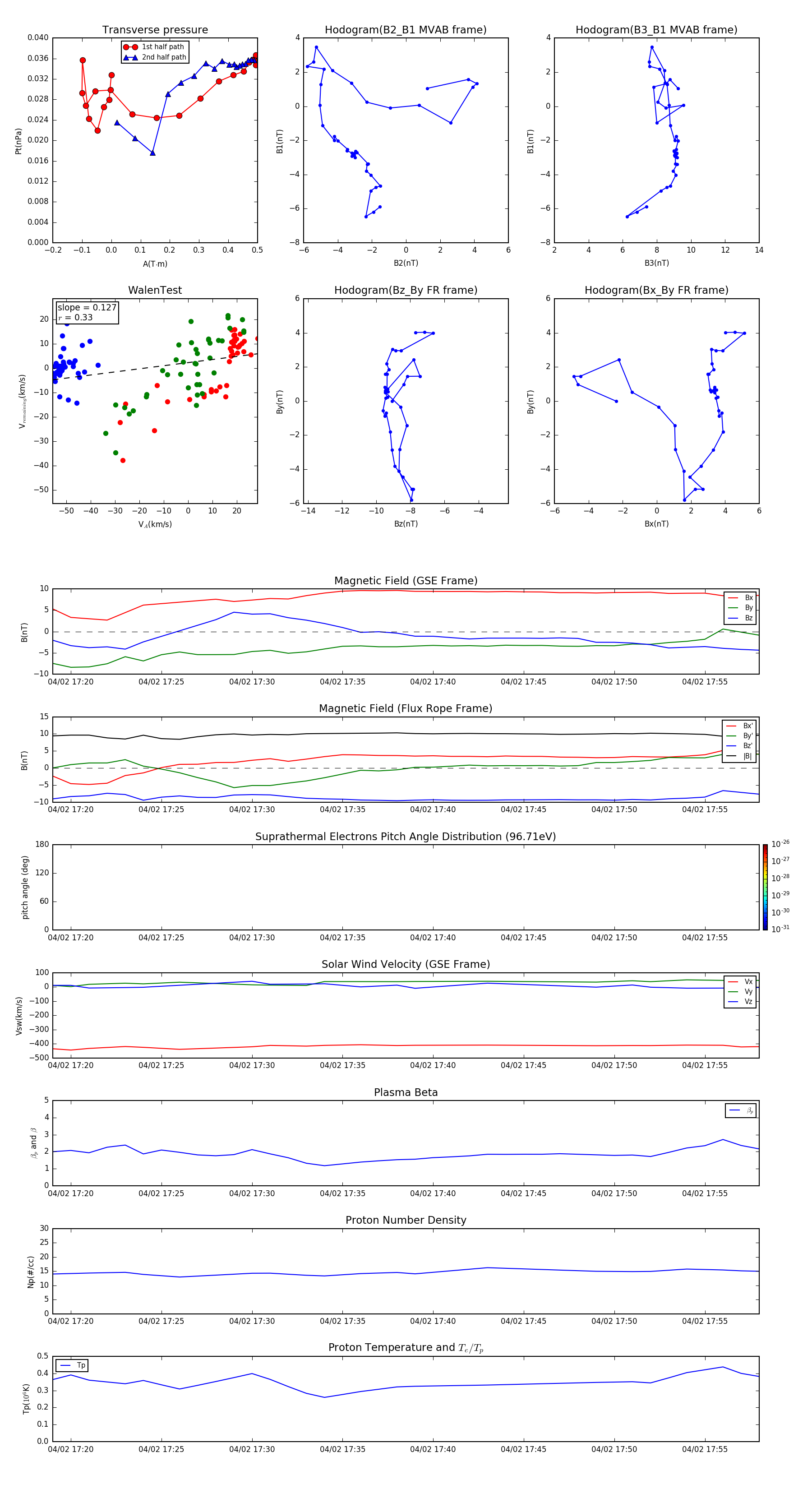
Flux Rope in 2016

Flux Rope Event 2016-04-02 17:19 ~ 2016-04-02 17:58 (40 minutes)


plot