HOME   LIST
‹–   –›

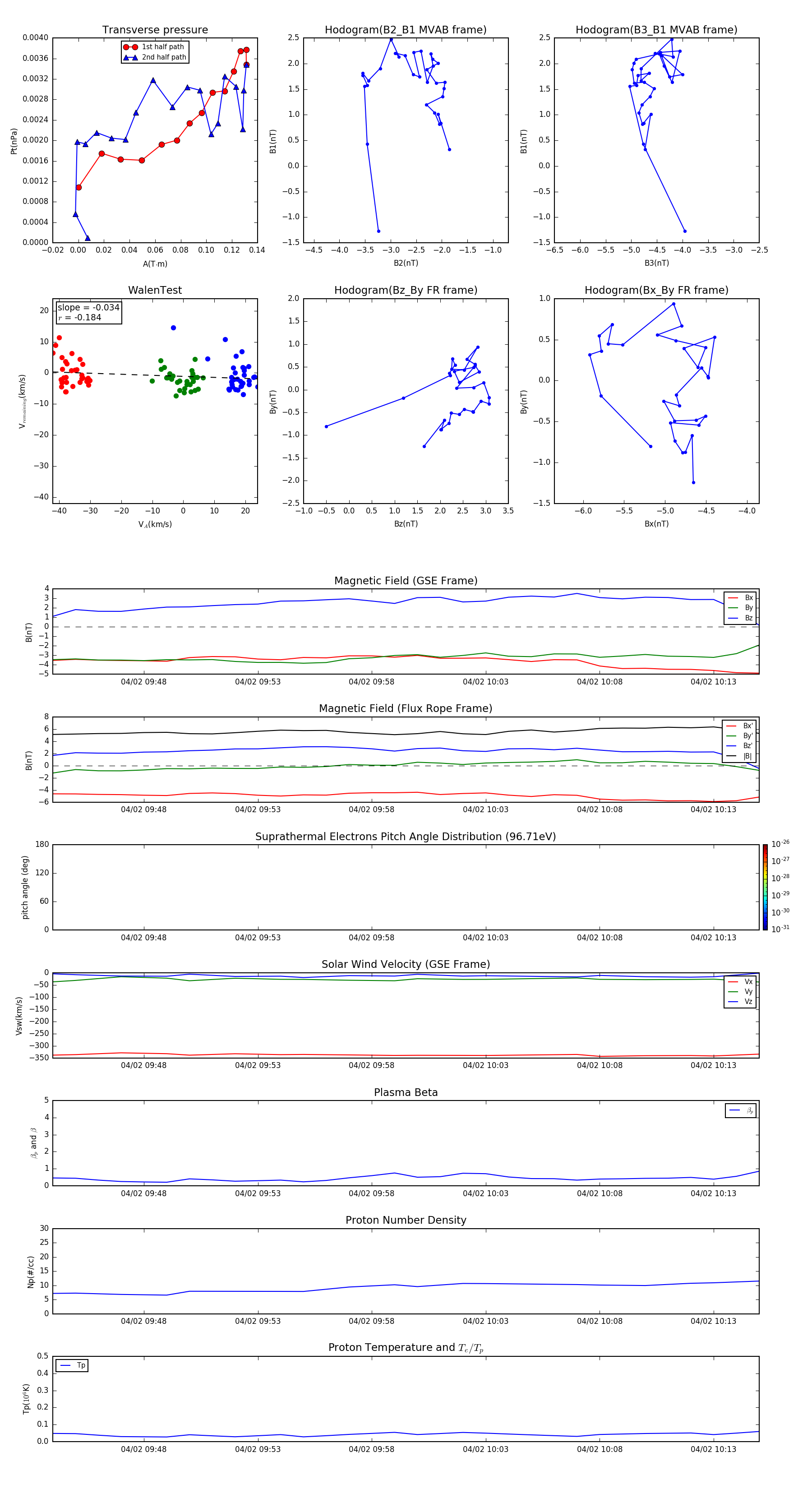
Flux Rope in 2016

Flux Rope Event 2016-04-02 09:44 ~ 2016-04-02 10:15 (32 minutes)


plot