HOME   LIST
‹–   –›

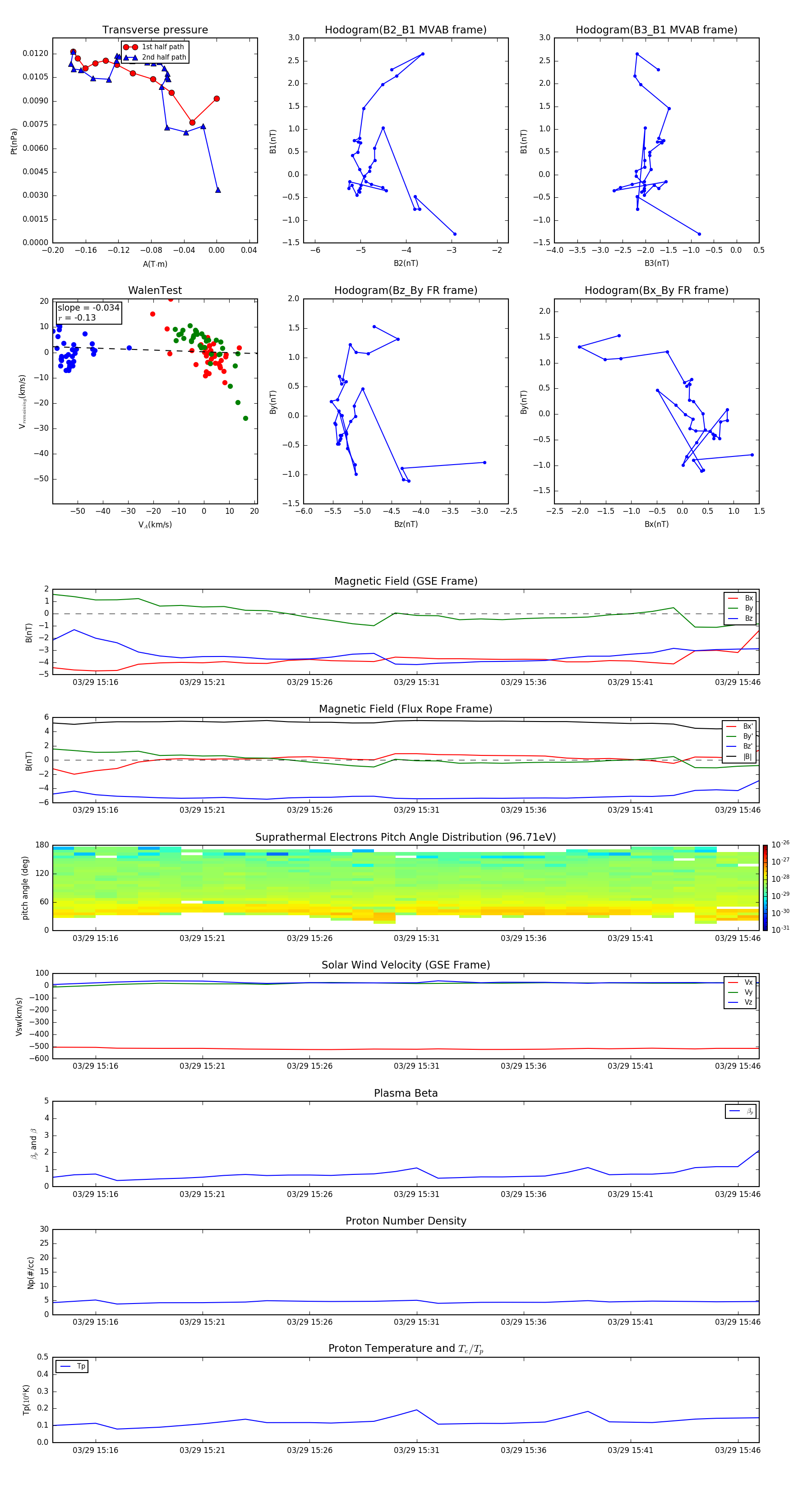
Flux Rope in 2016

Flux Rope Event 2016-03-29 15:14 ~ 2016-03-29 15:47 (34 minutes)


plot