HOME   LIST
‹–   –›

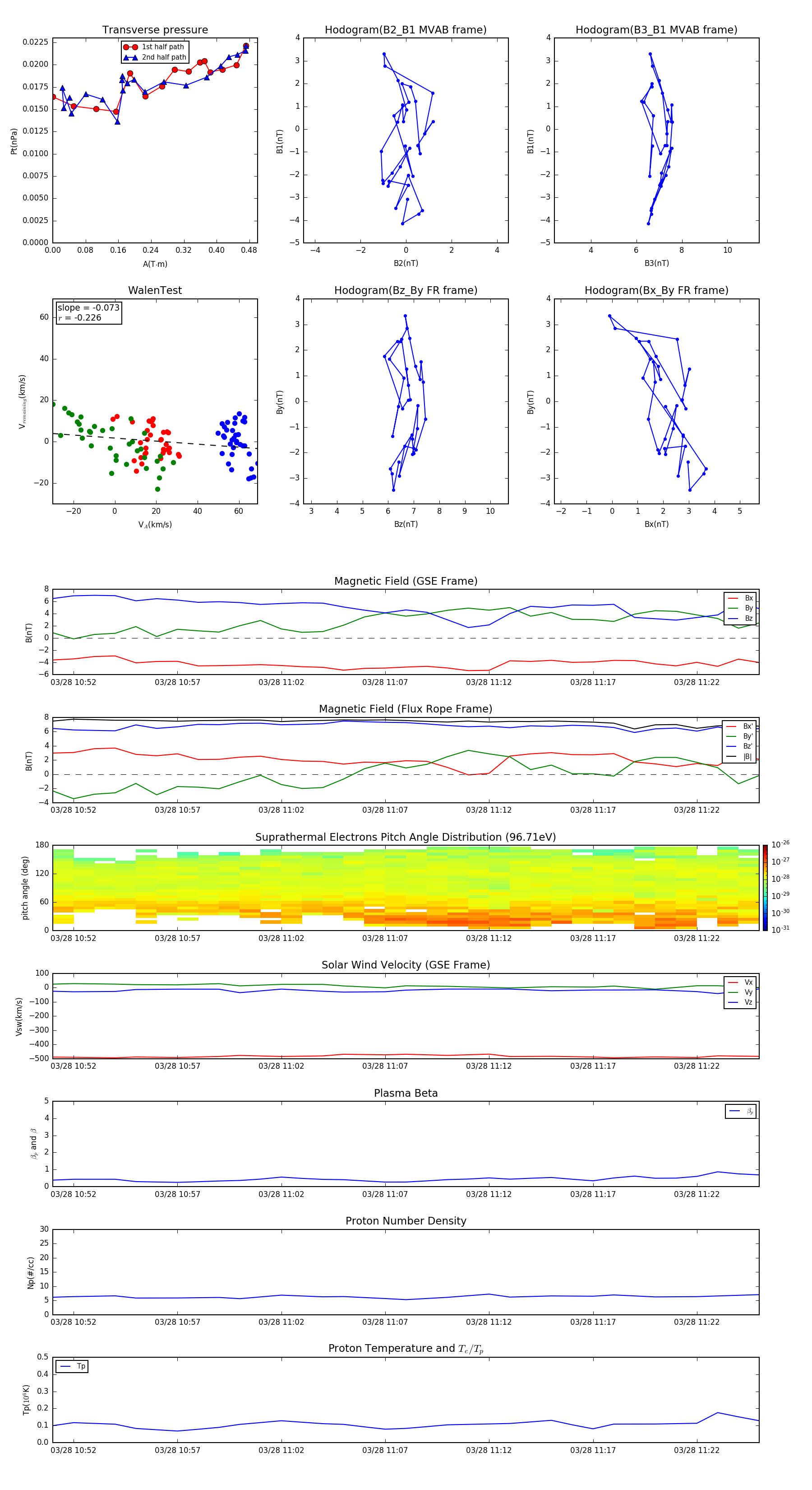
Flux Rope in 2016

Flux Rope Event 2016-03-28 10:51 ~ 2016-03-28 11:25 (35 minutes)


plot