HOME   LIST
‹–   –›

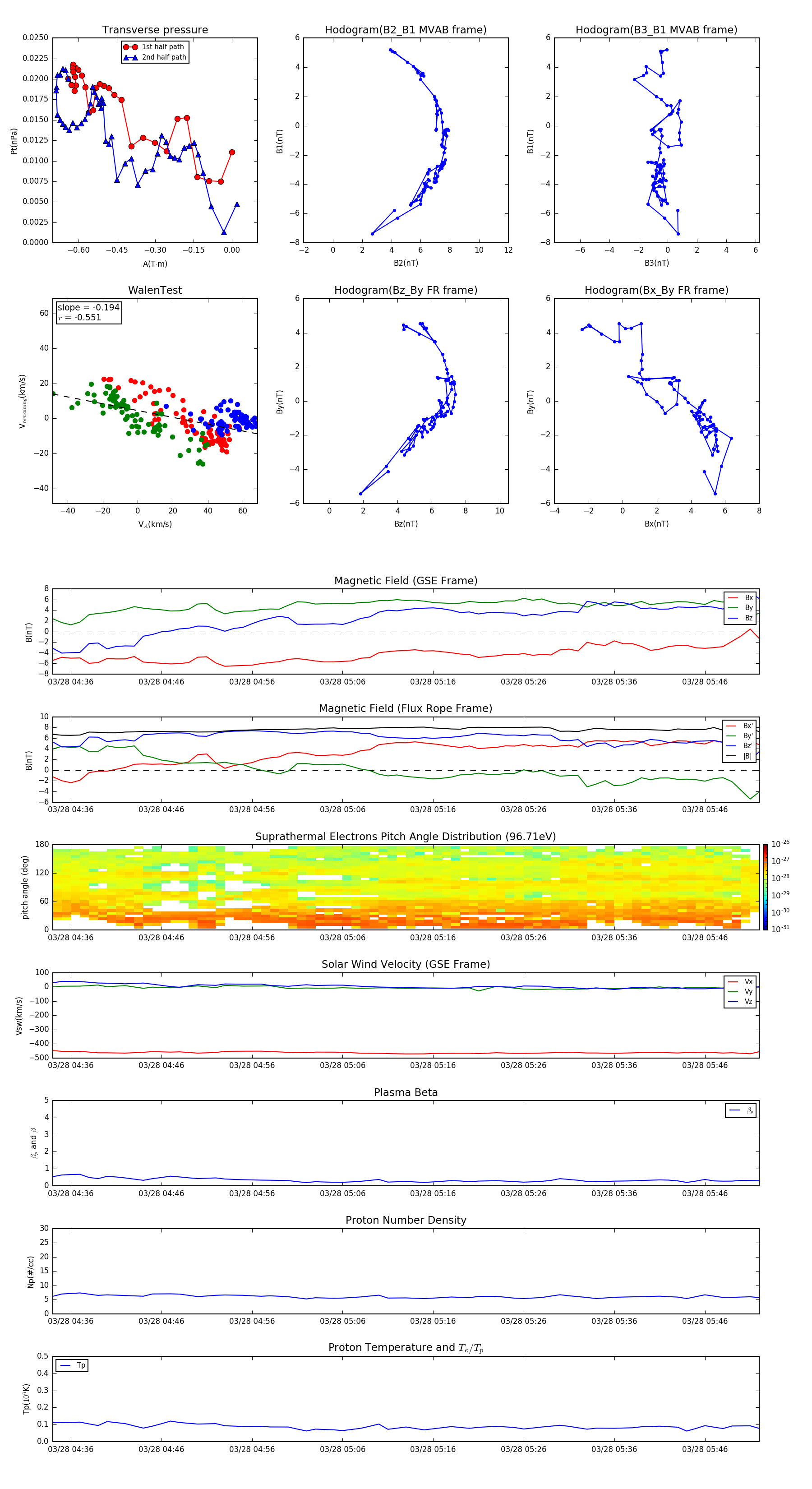
Flux Rope in 2016

Flux Rope Event 2016-03-28 04:34 ~ 2016-03-28 05:52 (79 minutes)


plot