HOME   LIST
‹–   –›

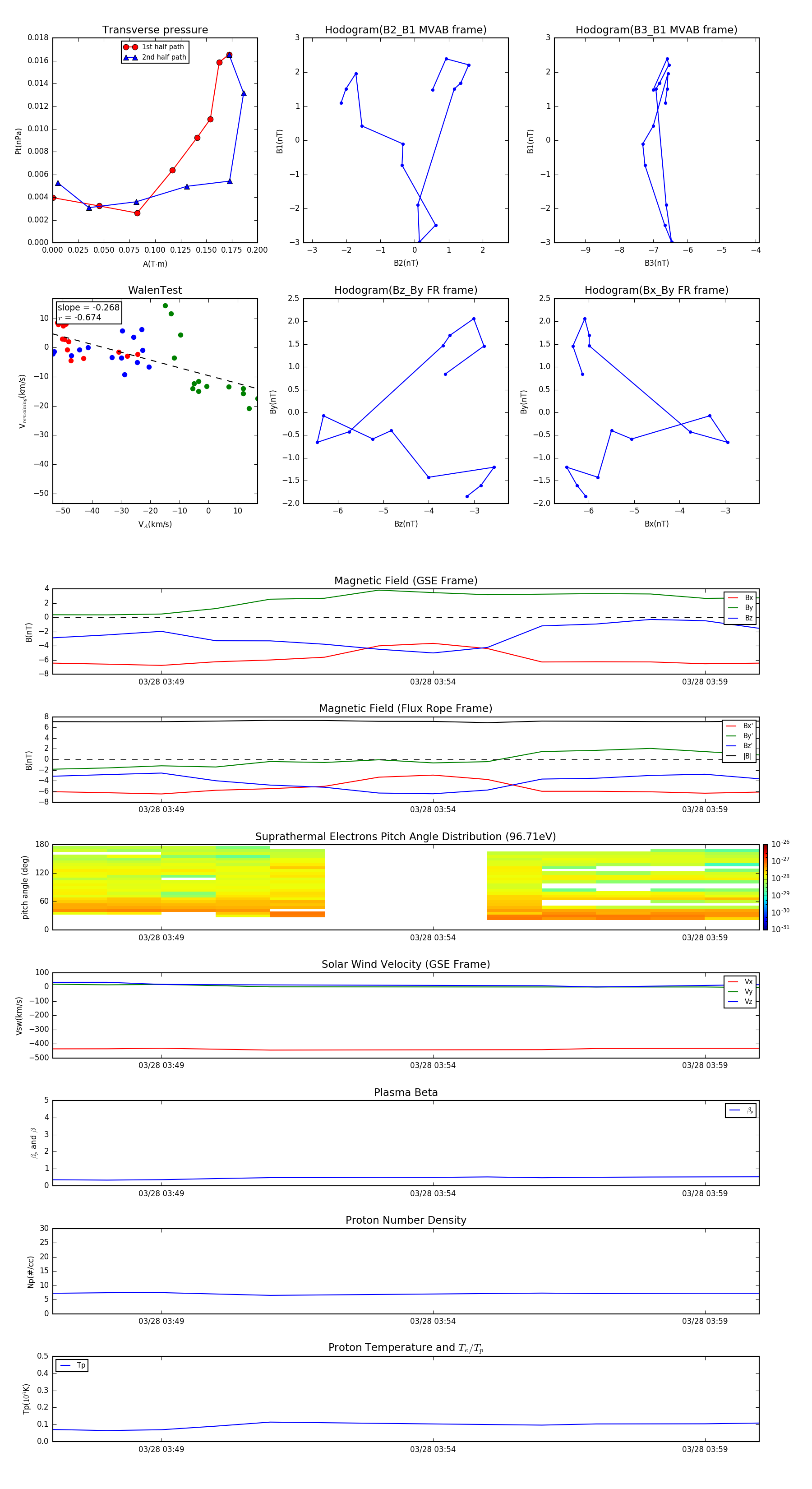
Flux Rope in 2016

Flux Rope Event 2016-03-28 03:47 ~ 2016-03-28 04:00 (14 minutes)


plot