HOME   LIST
‹–   –›

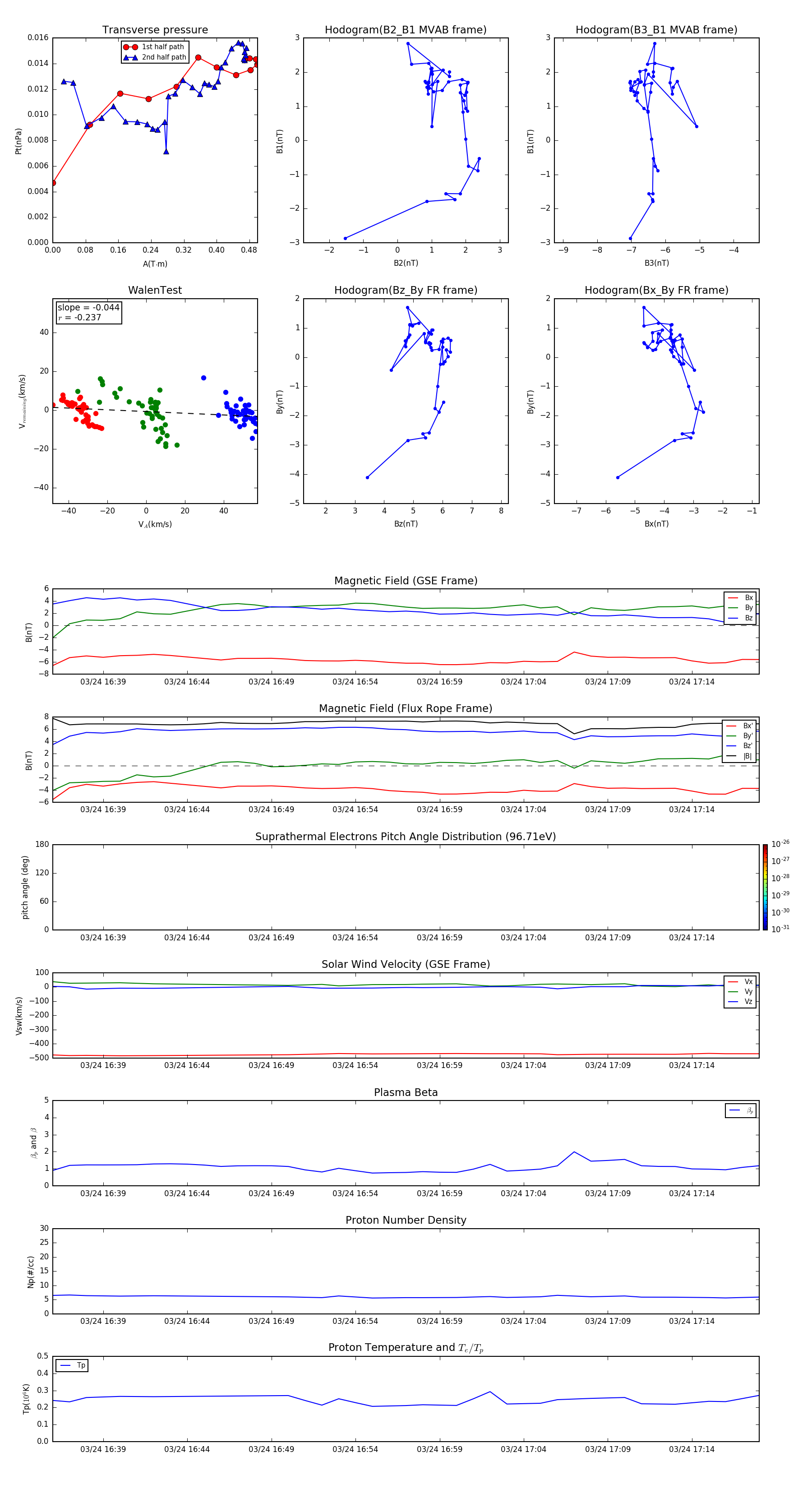
Flux Rope in 2016

Flux Rope Event 2016-03-24 16:36 ~ 2016-03-24 17:18 (43 minutes)


plot