HOME   LIST
‹–   –›

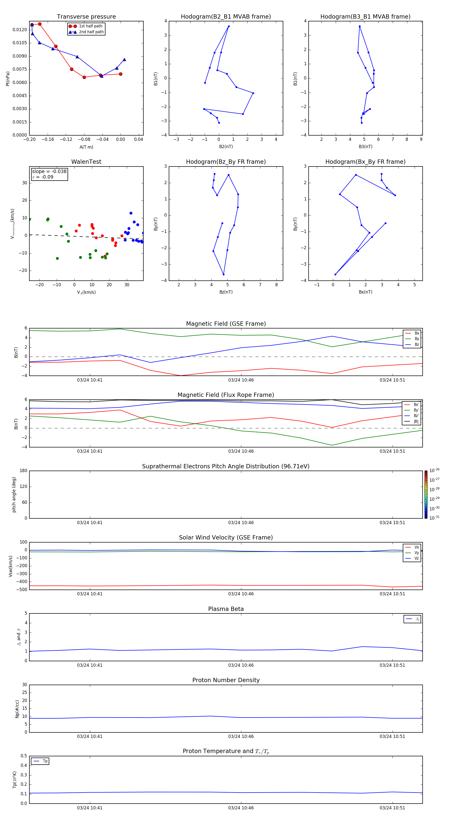
Flux Rope in 2016

Flux Rope Event 2016-03-24 10:39 ~ 2016-03-24 10:52 (14 minutes)


plot