HOME   LIST
‹–   –›

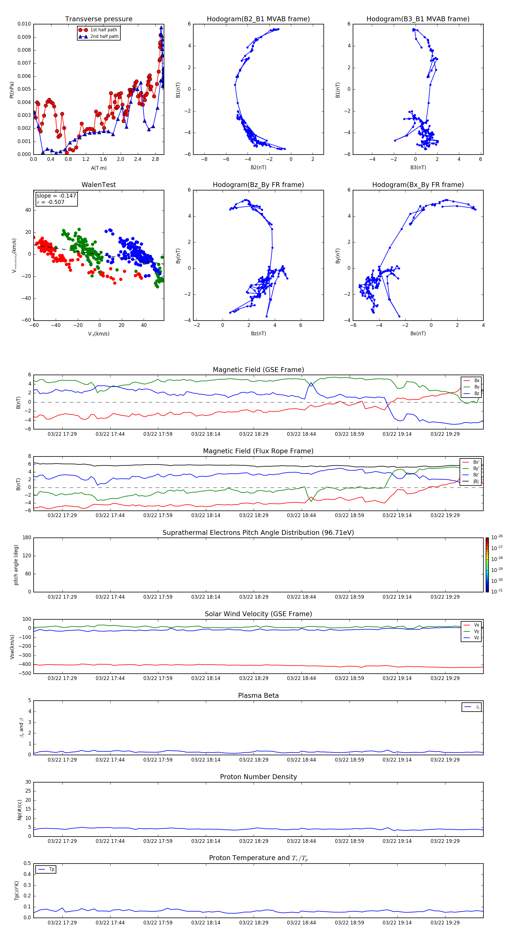
Flux Rope in 2016

Flux Rope Event 2016-03-22 17:20 ~ 2016-03-22 19:41 (142 minutes)


plot