HOME   LIST
‹–   –›

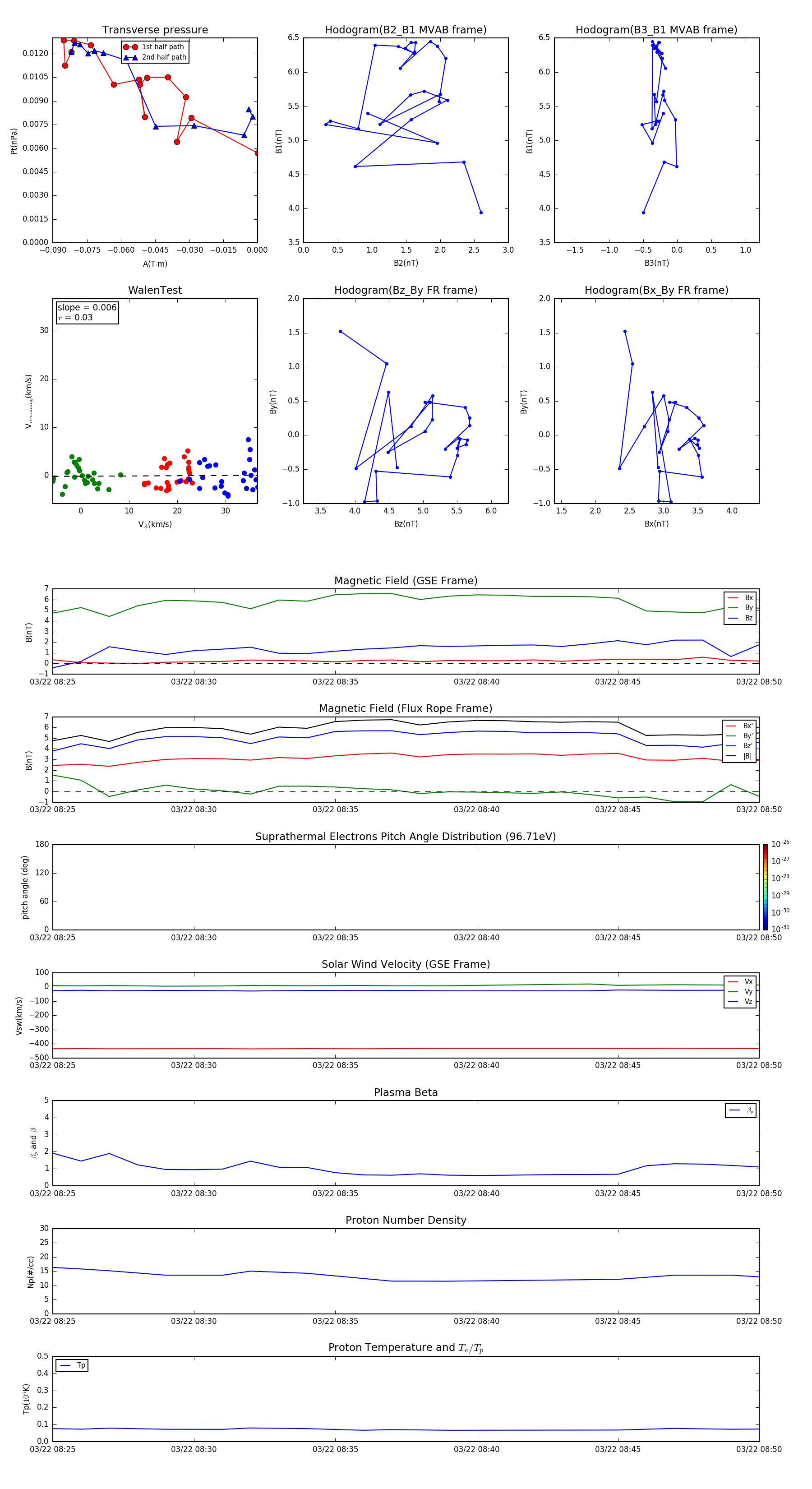
Flux Rope in 2016

Flux Rope Event 2016-03-22 08:25 ~ 2016-03-22 08:50 (26 minutes)


plot