HOME   LIST
‹–   –›

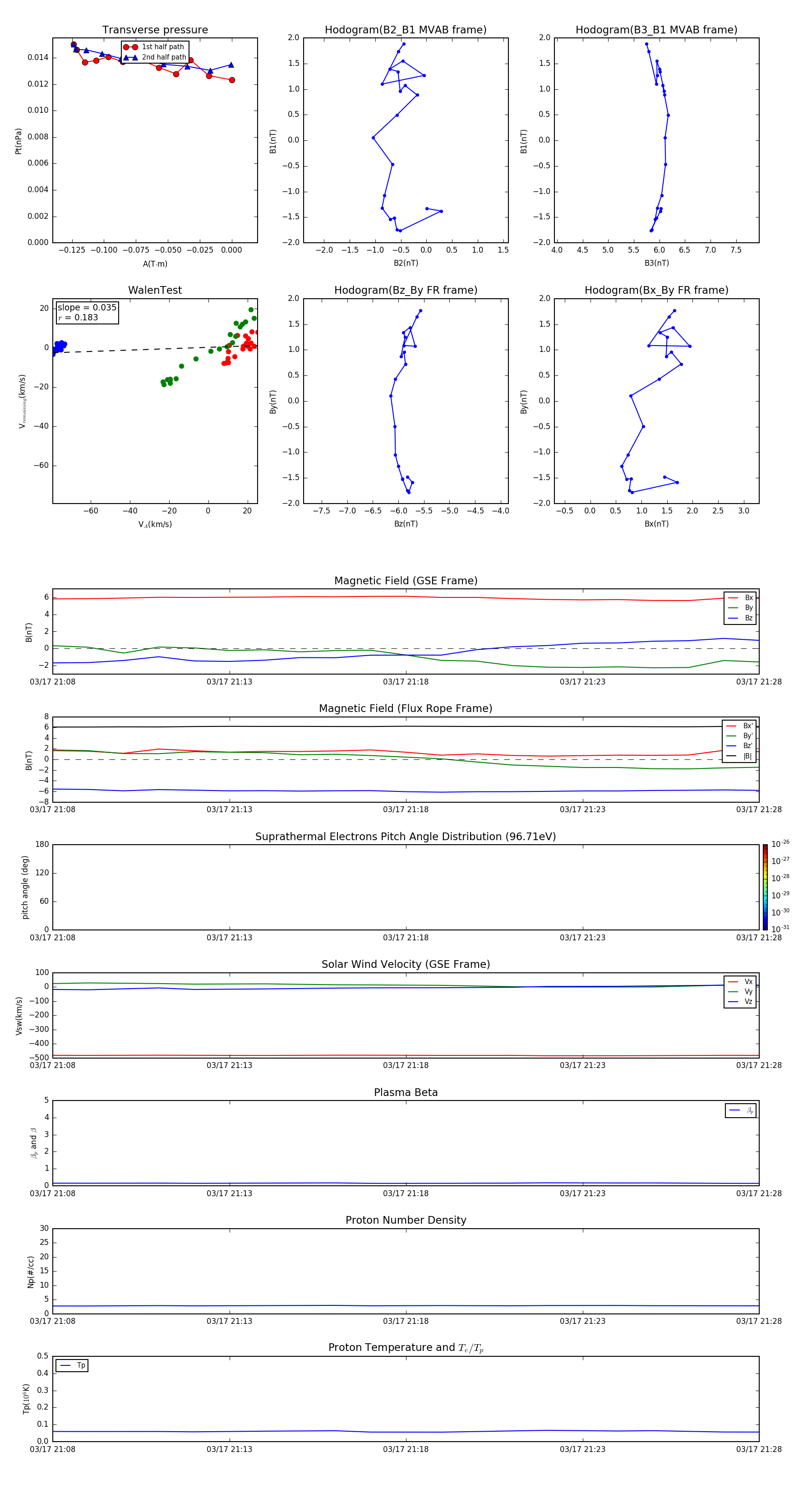
Flux Rope in 2016

Flux Rope Event 2016-03-17 21:08 ~ 2016-03-17 21:28 (21 minutes)


plot