HOME   LIST
‹–   –›

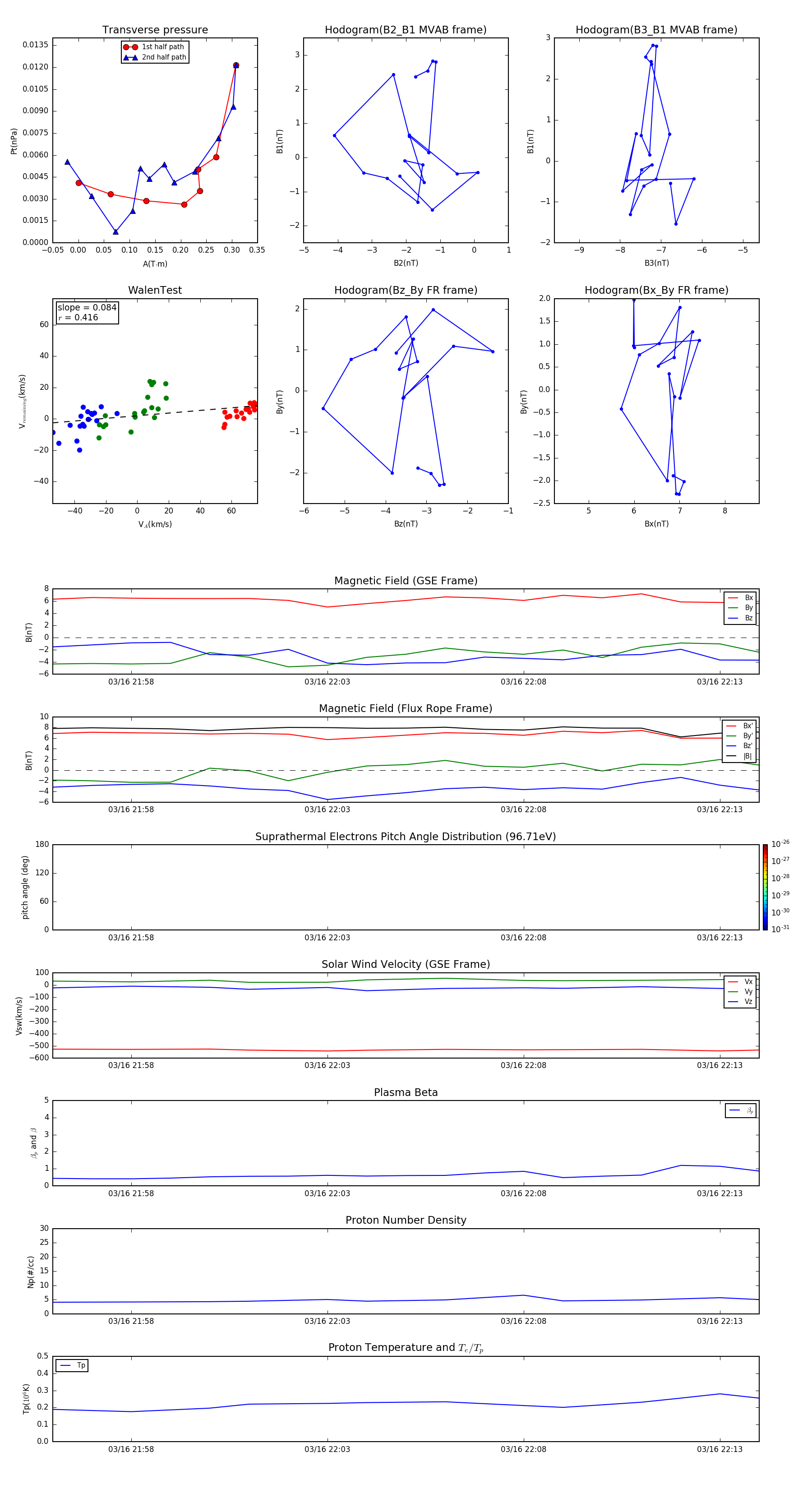
Flux Rope in 2016

Flux Rope Event 2016-03-16 21:56 ~ 2016-03-16 22:14 (19 minutes)


plot