HOME   LIST
‹–   –›

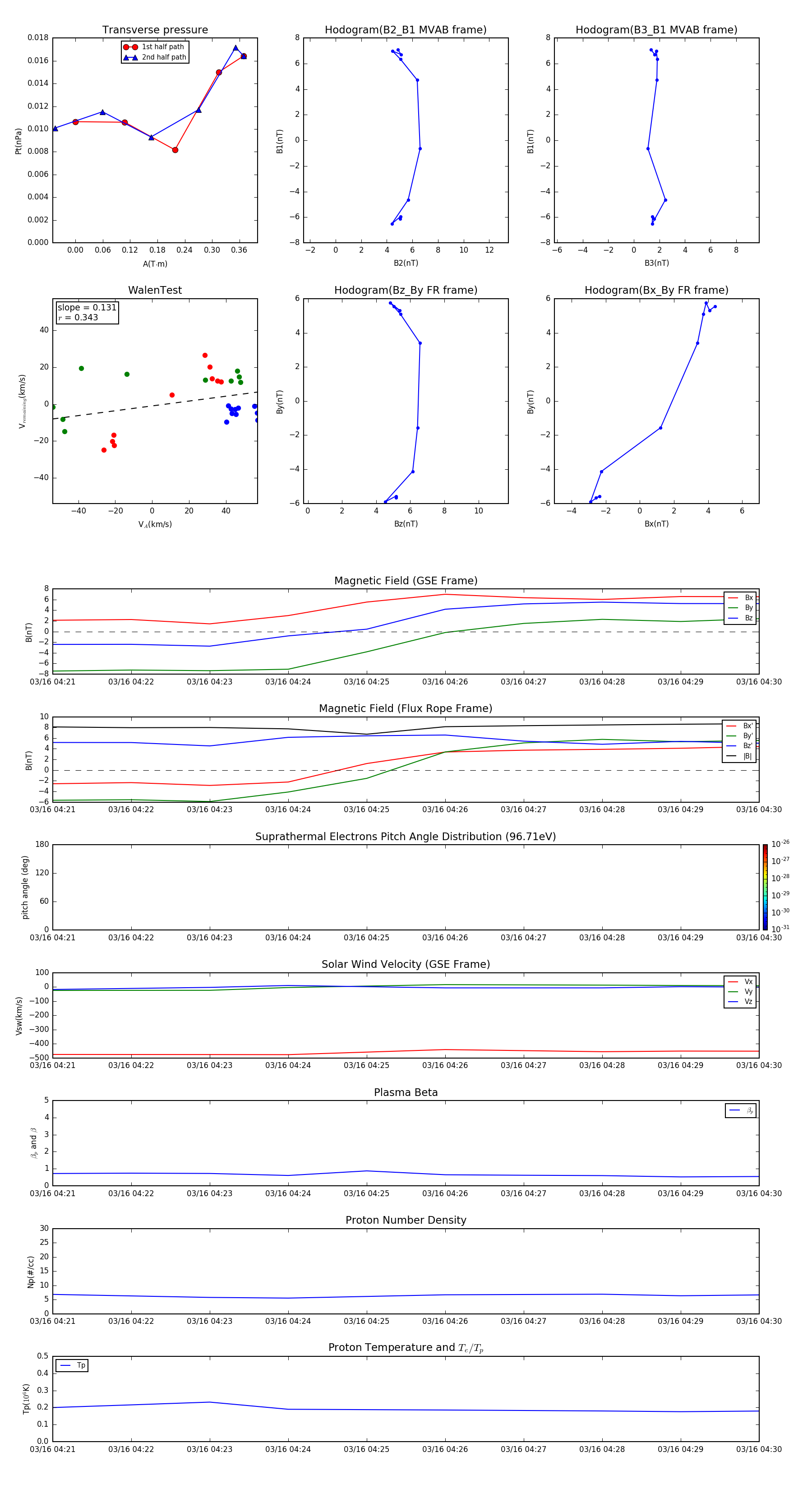
Flux Rope in 2016

Flux Rope Event 2016-03-16 04:21 ~ 2016-03-16 04:30 (10 minutes)


plot