HOME   LIST
‹–   –›

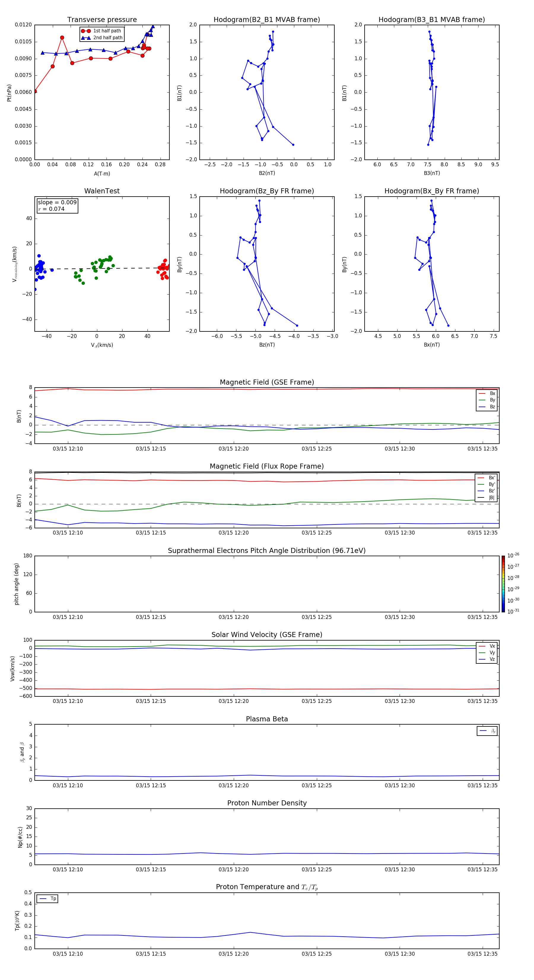
Flux Rope in 2016

Flux Rope Event 2016-03-15 12:08 ~ 2016-03-15 12:36 (29 minutes)


plot