HOME   LIST
‹–   –›

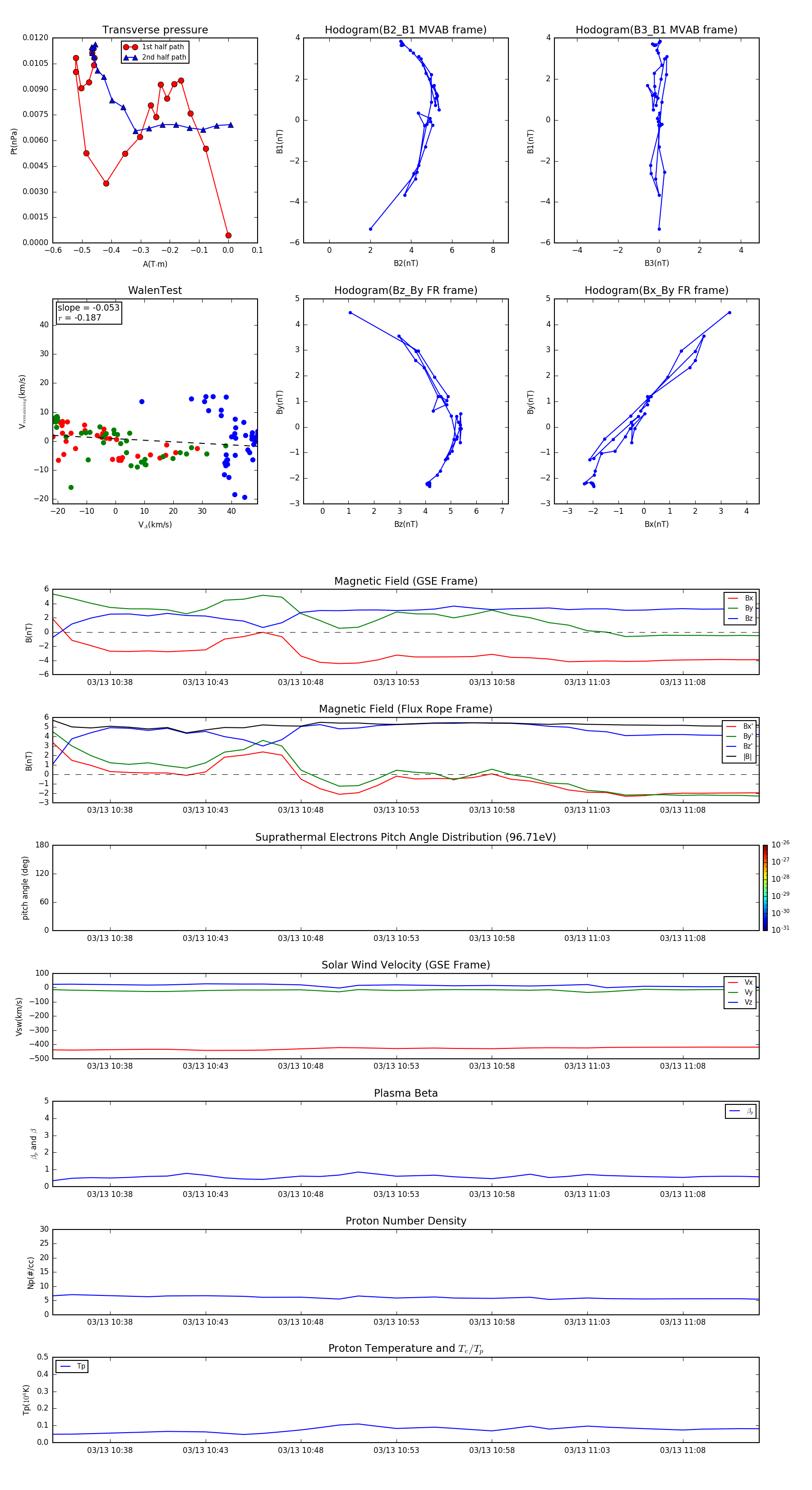
Flux Rope in 2016

Flux Rope Event 2016-03-13 10:35 ~ 2016-03-13 11:12 (38 minutes)


plot