HOME   LIST
‹–   –›

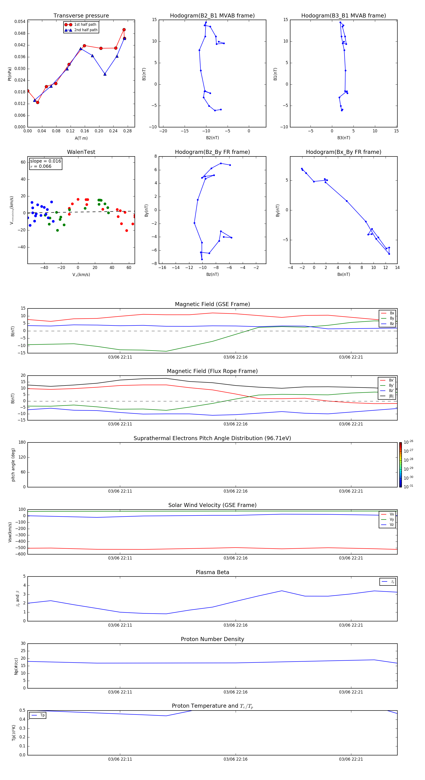
Flux Rope in 2016

Flux Rope Event 2016-03-06 22:07 ~ 2016-03-06 22:23 (17 minutes)


plot