HOME   LIST
‹–   –›

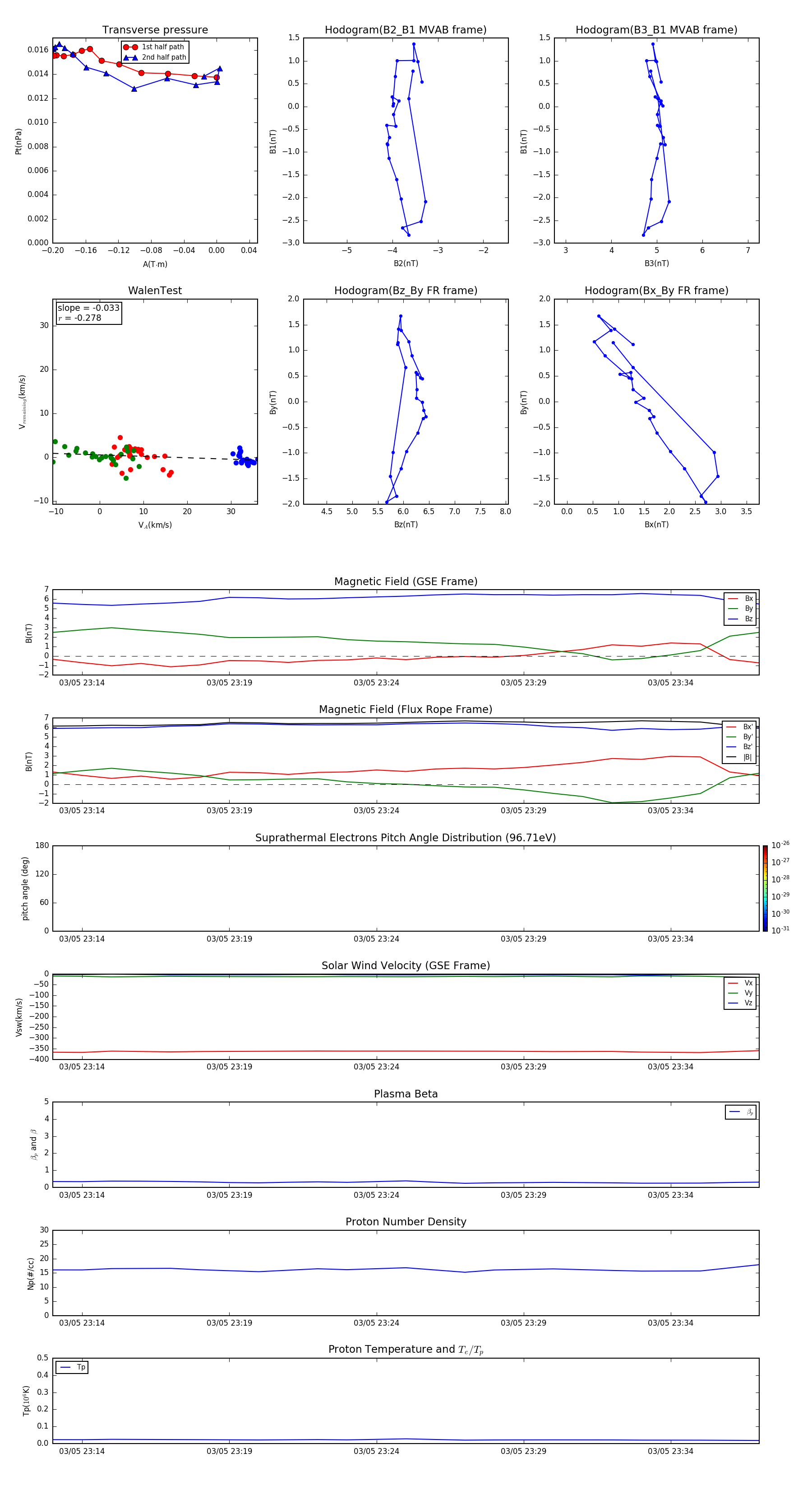
Flux Rope in 2016

Flux Rope Event 2016-03-05 23:13 ~ 2016-03-05 23:37 (25 minutes)


plot