HOME   LIST
‹–   –›

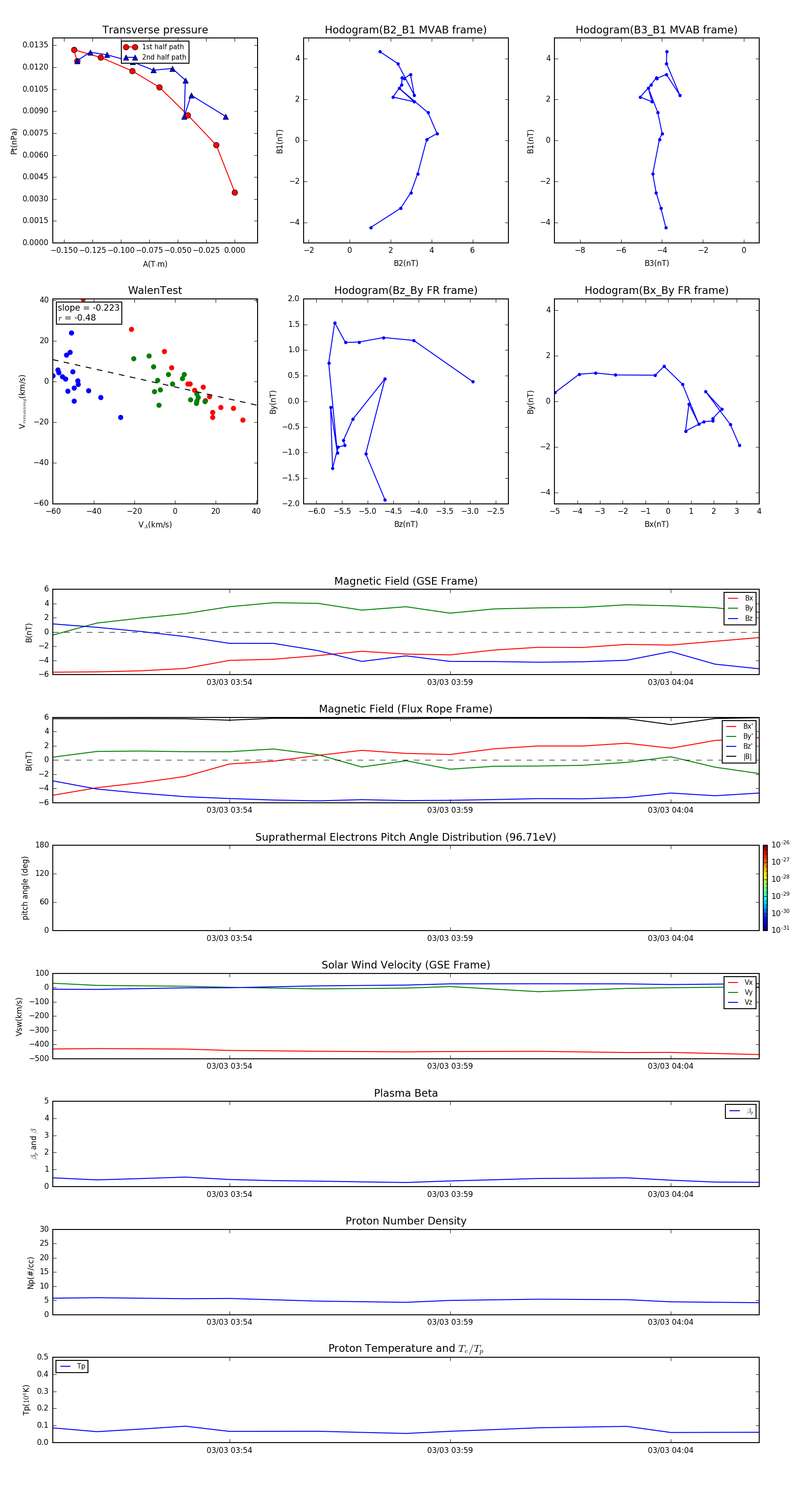
Flux Rope in 2016

Flux Rope Event 2016-03-03 03:50 ~ 2016-03-03 04:06 (17 minutes)


plot